中国基金报记者 吴羽
十一前的最后一个交易日,A股提前进入放假模式。全天成交不足万亿元,为近50个交易日首次。
而刚刚,央行紧急辟谣了。
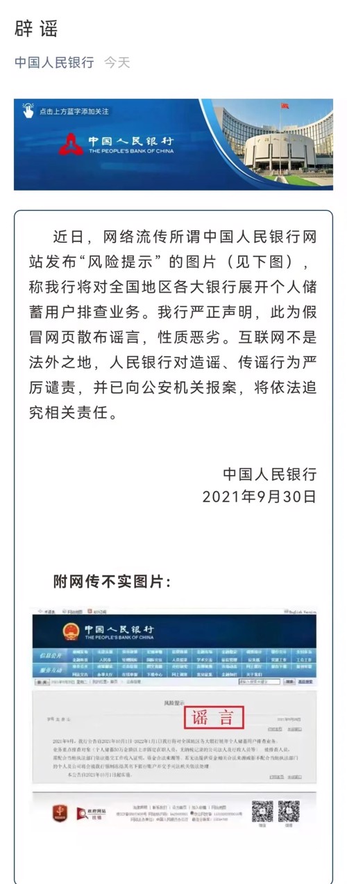
央行紧急辟谣排查个人储蓄用户:
已报案
9月30日,央行官网发文辟谣:近日,网络流传所谓中国人民银行网站发布“风险提示” 的图片(见下图),称我行将对全国地区各大银行展开个人储蓄用户排查业务。我行严正声明,此为假冒网页散布谣言,性质恶劣。互联网不是法外之地,人民银行对造谣、传谣行为严厉谴责,并已向公安机关报案,将依法追究相关责任。


创业板大涨超2%
A股却跌破万亿成交
十一前的最后一个交易日,股民开开心心收盘放假了。
上证指数收涨0.9%,创业板指涨2.19%。

上涨股数3771家,其中涨停的达93家;下跌700余家。

不过,全天成交仅9341亿元,不足万亿元,为近50个交易日首次。
化工、煤炭周期股全面归来
电力板块满屏涨停
盘面上,锂矿、化工、煤炭、有色金属等周期板块强势反弹;

煤炭大涨超4%。

电力板块大幅走强,掀起涨停潮。大连热电、通宝能源、华能水电、新中港、深南电A、西昌电力、世茂能源、金开新能、闽东电力、乐山电力涨停,粤电力A逼近涨停,桂冠电力、川能动力等跟涨。

此外,电工电网指数也掀起涨停潮。

银行、保险等大金融板块低迷。

9月最赚钱的股票暴涨2倍多!
跌最惨的则差点腰斩
不过,万万没想到,9月赚钱最多、亏钱最多的股票(除去新股)都是地产股。
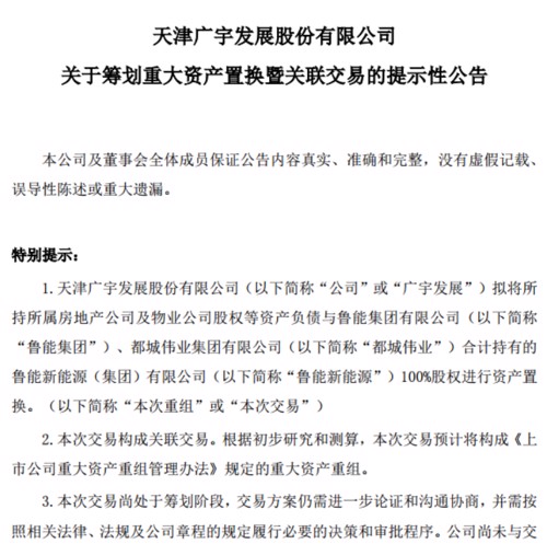
具体来看,主营业务为房地产开发与销售的广宇发展,9月暴涨227%。 股价从4块多直接暴涨至15元,市值激增近200亿至285亿元。

这源于一则公告,9月6日,广宇发展公告表示,公司拟与鲁能集团、都城伟业进行资产置换,拟置入的鲁能新能源,鲁能新能源的主要业务是风能和光能发电, 如果此次资产置换成功,就意味着广宇发展从一家地产公司转为新能源企业,站上当下最热风口。随后,广宇发展狂拉13连板,成为当前市场连板最高的个股。

此外,9月涨幅前十大个股,则主要是周期能源股。

而跌的最惨的个股,也是老牌地产股世联行,9月以来跌幅超47%,市值蒸发近半至78亿元。

最后,附上9月跌幅最大的十只个股:

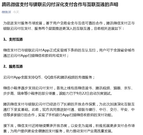
微信大动作!
微信支付与银联云闪付互联互通
今日,“微信派”公号发布《腾讯微信支付与银联云闪付深化支付合作与互联互通的声明》,“声明”显示,继微信支付收款码与银联云闪付App实现互认互扫之后,腾讯与云闪付的互联互通即又迎来了更大进展。
相关进展如下:

iPhone13创下苹果最长等待期
还有间歇性触控失灵
此外,苹果十三到底香不香?从等待时间来看,有点不香。最新消息,供应链紧张和需求强劲正在导致苹果iPhone 13成为近年来用户等待时间最长的产品系列。

如果消费者现在下单,那么iPhone 13和iPhone 13 Pro机型需要等待的时间为3至5周不等。第一财经记者查询苹果官网发现,目前江浙沪十几家苹果店大多数iPhone 13系列机型都处于无货状态。
对此,有网友表示,不说都忘了自己预定了一台。。。

不仅如此,9月30日,据IT之家消息,一些iPhone 13用户反映称,他们的iPhone13间歇性触控失灵,具体表现为iPhone对用户的触控输入没有反应,有时需要强制重启才能解决,或者反复点击才能触发系统的反应。另外,更新到iOS15后,旧iPhone机型也会出现触控失灵的问题,表明这可能是一个软件问题。

沸腾了!刚刚,满屏涨停!锂电股突然大爆发,1400亿大白马狂飙!金融大佬被查,应声被砸跌停!内房股暴动,炒新股的却亏惨了
