中国基金报记者 吴君
热热闹闹的春节假期过完了,小伙伴们是不是都踏上了回大城市“打工”的道路?
私募们都注意了!节后第一项任务就是2018年私募基金专项检查,被抽中的私募机构将迎来监管部门的现场检查,同时所有私募也要做好自查工作。
基金君从证监会网站获悉,上海、福建、四川、山西、宁夏、大连、陕西等7个地区的证监局已经发布通知,近日启动辖区内私募基金现场检查随机抽查工作,已有69家私募被抽中,包括喆颢资管、富善投资、映雪投资、巨杉资产、国富投资等知名机构,将在节后陆续接受监管检查。
其实,节前广东、宁夏等地证监局也发布了私募自查通知,包括私募宣传推介、资金募集、基金投资、内控及风险管理、信息披露与报送、《适当性办法》自查等多个方面的内容,督促私募做好自身规范工作。

7个地区证监局启动私募专项检查
为贯彻落实《国务院办公厅关于推广随机抽查规范事中事后监管的通知》(国办发[2015]58号)和《中国证监会随机抽查事项清单》(证监会公告[2015]25号)相关要求,按照证监会关于2018年私募基金专项检查的工作部署,近期各地证监局陆续启动了2018年私募基金专项检查工作。
私募专项检查已经成为私募基金监管的一年一度的重头戏,各家私募都需要重视自身合法合规运营。
2月6日,山西证监局率先公布了私募基金现场检查对象随机抽查结果,包括山西金利行股权投资、太原海信汇峰资产两家机构。

2月9日,宁夏证监局也公布了抽查私募机构名单,包括银川先锋基金、宁夏紫金树资产两家机构。

2月11日,上海证监局发布了私募基金现场检查对象名单,此次被抽到的私募机构有40家,相比2017年多了14家,既包括一些百亿以上的大型私募,也包括一些中小型私募,类型包括股权、证券等机构。
上海作为全国私募机构数量最多的地区,一向是检查的重点,此次被抽中的机构中比较知名的如喆颢资管、富善投资、映雪投资、巨杉资产、国富投资等,值得注意的是此前被监管处罚过的上海宝银创赢投资也在此次检查之列。

2月11日,四川证监局公布了抽查名单,包括四川金鼎产融股权投资、四川创新发展投资、成都新高资产等8家机构。

2月12日,大连证监局公布了抽查名单,包括先锋科技资产、泰诚资本等4家机构。

2月12日,福建证监局公布了抽查名单,包括福建省电子信息产业股权投资等3家机构。

非标类、集团化、兼营非私募业务的机构是检查重点
2月13日,陕西证监局发文表示全面启动2018年私募基金专项检查工作,第一批10份现场检查通知书已送达相关私募基金管理人,节后进场实施检查。
监管表示,一是加大检查力度,拓宽覆盖范围;二是强化检查力量,保障工作质量;三是督导私募机构开展自查,确保风险防控无死角。
此次陕西证监局还公布了检查私募机构类型,以开展非标类业务、涉及集团化和兼营非私募基金业务、涉嫌异常交易、存在负面舆情和失信记录为重点,并区分不同业务类型和规模、股东背景和投资者类型、登记备案时间和产品存续期限,以及业务区域等情况。
选择方法是问题风险导向+分类分层随机抽取,检查覆盖面达20%。
关于检查方法,陕西局表示,针对不同类别私募基金经营范围差异大、合规意识和业务能力参差不齐的情况,调配局内精干力量,按检查人员专业背景和工作经验,分设股权创投类私募基金检查组和证券、其他类私募基金检查组,两组并行推进,协同配合。
陕西局还称,督导私募机构开展自查,一方面根据自查通知的查收和反馈情况,排查辖区私募基金“失联”、“跑路”等重大风险,另一方面督导辖区私募基金管理人对照法规法规和规范性文件,以及行业自律监管要求,深入开展合规性自查和重大风险排查。

2018年私募自查也启动了 重点内容在这里
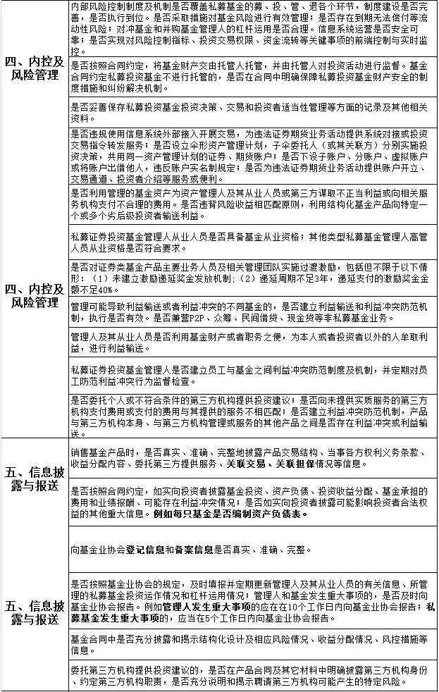
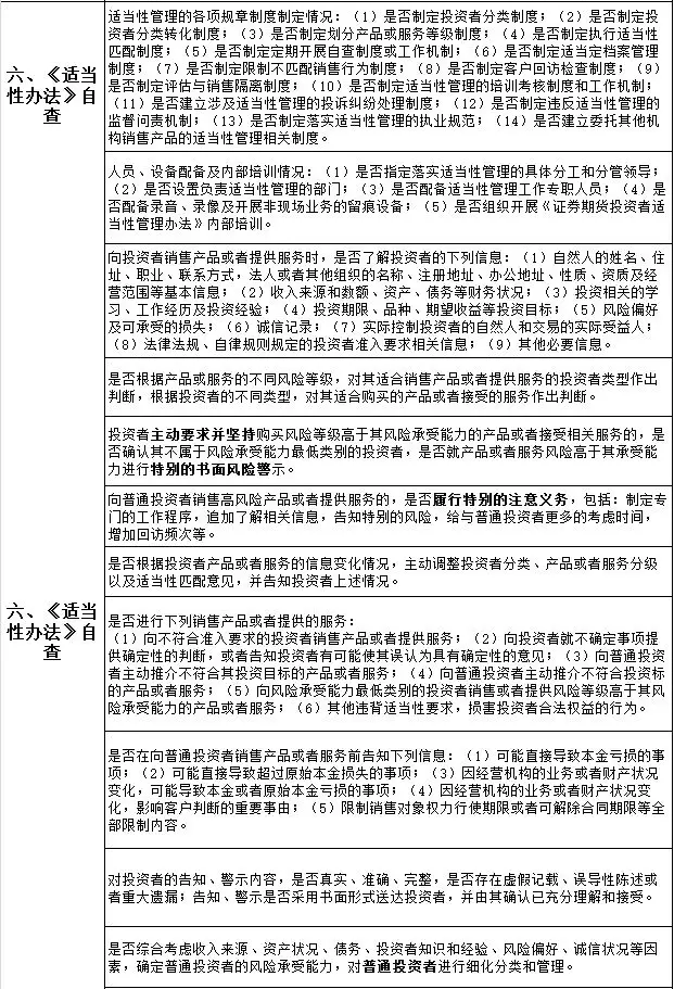
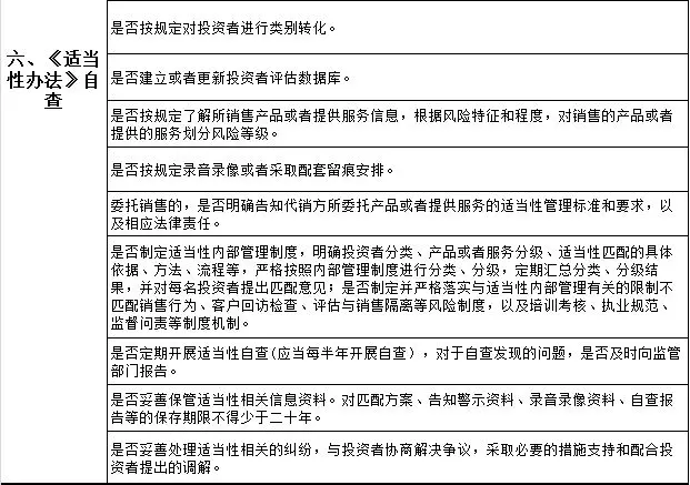
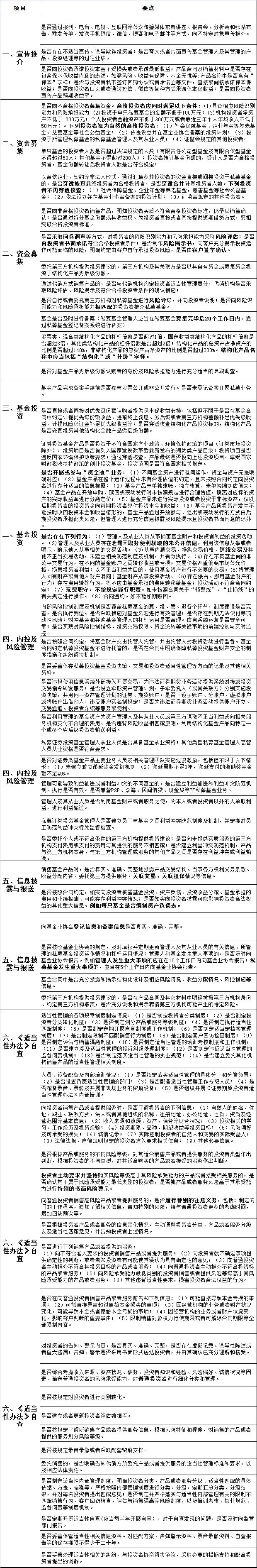
年前,基金君就看到广东、宁夏等地证监局通知各家私募要开展2018年自查工作,基金君还拿到了此次自查的底稿,包括6大项、56小项清单,重点内容是私募宣传推介、资金募集、基金投资、内控及风险管理、信息披露与报送、《适当性办法》自查等。
私募们肯定很关心此次私募专项检查的内容和重点,基金君在此就列一下2018年私募自查的重点,供参考。
与往年相比,2018年私募自查几条比较重要的新增内容:
(1)基金需要及时进行备案,监管对什么叫“及时”提出明确要求,就是“私募基金管理人应当在私募基金募集完毕后20个工作日内”进行备案。
(2)监管提出,私募不能玩忽职守,要按规定履行职责,具体要求包括私募要“按照合同关于‘预警线’、‘止损线’的有关规定进行操作”。
(3)监管提出,私募不得合同违约,比如要按合同能够做到“如期赎回”。
(4)监管明确了私募不得从事的业务,包括“现金贷”,这是之前没有的。现在要求不得“兼营P2P、众筹、民间借贷、现金贷等非私募基金业务”。
(5)监管还提出,要自查“每只基金是否编制资产负债表”。
(6)关于重大事项向基金业协会报告的时间,此次监管也做了明确,例如管理人发生重大事项的应当在10个工作日内向协会报告;私募基金发生重大事项的,应当在5个工作日内向协会报告。
(7)新增《适当性办法》自查内容。
最后附上2018年私募自查的全文内容,近期私募专项检查、自查工作将全面展开,各家私募需要做好自身规范运营工作。





