中国基金报记者 吴君
近期,广东证监局发布《关于组织辖区私募基金管理机构开展2018年自查工作的通知》,拉开了2018年私募机构自查工作的序幕。自查底稿包括6大项、56小项清单,包括私募宣传推介、资金募集、基金投资、内控及风险管理、信息披露与报送、《适当性办法》自查等,要求在4月30日之前完成。

同时,宁夏证监局2月1日也发布《关于宁夏辖区私募基金相关监管事宜的通知》,涉及管理人基本信息、基金产品基本情况、适当性自查等四个方面。要求在2月28日前上报。

自从这几年私募基金建立自查制度以后,行业变得越来越规范,每年的自查重点内容也是私募关注的重点,要认真落实。
基金君拿到了此次广东证监局发放的《私募机构2018年自查工作底稿(指引)》、《私募机构及产品信息表》等几个文件,里面不仅包括常规的募投管退环节的优先级保本、杠杆率、资金池等合规性检查,也包括新增的内容,比如《适当性办法》自查,私募不得兼营现金贷等业务,编制资产负债表,按预警、止损线操作等。
注意了!2018年私募自查底稿新增内容
基金君仔细翻阅了《私募机构2018年自查工作底稿(指引)》,并和2017年的自查底稿做比对,发现今年的和去年的自查内容存在不少差别,小伙伴们在做自查工作时需要特别注意!不是去年通过了就能一劳永逸,今年一定要认真自查。
基金君列举出几条比较重要的新增内容:
(1)基金需要及时进行备案,监管对什么叫“及时”提出明确要求,就是“私募基金管理人应当在私募基金募集完毕后20个工作日内”进行备案。
(2)监管提出,私募不能玩忽职守,要按规定履行职责,具体要求包括私募要“按照合同关于‘预警线’、‘止损线’的有关规定进行操作”。
(3)监管提出,私募不得合同违约,比如要按合同能够做到“如期赎回”。
(4)监管明确了私募不得从事的业务,包括“现金贷”,这是之前没有的。现在要求不得“兼营P2P、众筹、民间借贷、现金贷等非私募基金业务”。
(5)监管还提出,要自查“每只基金是否编制资产负债表”。
(6)关于重大事项向基金业协会报告的时间,此次监管也做了明确,例如管理人发生重大事项的应当在10个工作日内向协会报告;私募基金发生重大事项的,应当在5个工作日内向协会报告。
(7)新增《适当性办法》自查内容。
新增的《适当性办法》自查十大要点
此次自查,私募们最需要注意的是《适当性办法》自查,因为这是今年新增加的内容,去年并没有!
2017年7月1日《证券期货投资者适当性管理办法》正式施行,2017年6月底基金业协会也发布了《基金募集机构投资者适当性管理实施指引(试行)》,这两个文件私募们都需要认真学习,并且比照这次《适当性办法》自查的内容。重点包括:
(1)适当性管理的各项规章制度制定情况:投资者分类制度、投资者分类转化制度、划分产品或服务等级制度、执行适当性匹配制度、定期开展自查制度或工作机制、适当定档案管理制度、限制不匹配销售行为制度、客户回访检查制度、评估与销售隔离制度等;
(2)人员、设备配备及内部培训情况:指定落实适当性管理的具体分工和分管领导,设置负责适当性管理的部门,配备适当性管理工作专职人员,配备录音、录像及开展非现场业务的留痕设备等;
(3)向投资者销售产品或者提供服务时,了解其基本信息、财务状况、投资经验、投资目标、风险偏好、诚信记录等,特别提出要了解“实际控制投资者的自然人和交易的实际受益人”;
(4)投资者主动要求并坚持购买高于其风险承受能力的产品,需要确认他是不是风险承受能力最低类别的投资者,还要给予书面风险警示;
(5)向普通投资者销售高风险产品或者提供服务的,是否履行特别的注意义务,比如制定专门工作程序,给予更多考虑时间等;
(6)对普通投资者进行细化分类和管理;
(7)建立或者更新投资者评估数据库;
(8)按规定录音录像或者采取配套留痕安排;
(9)应当每半年开展适当性自查;
(10)对匹配方案、告知警示资料、录音录像资料、自查报告等的保存期限不得少于二十年。
自查底稿核心干货
基金君还是奉上2018年私募机构自查内容的干货给大家,提醒私募在自查过程中需要重点关注的内容。当然,上面已经写到的新增内容,包括第六点《适当性办法》自查等内容,基金君就不再赘述了。
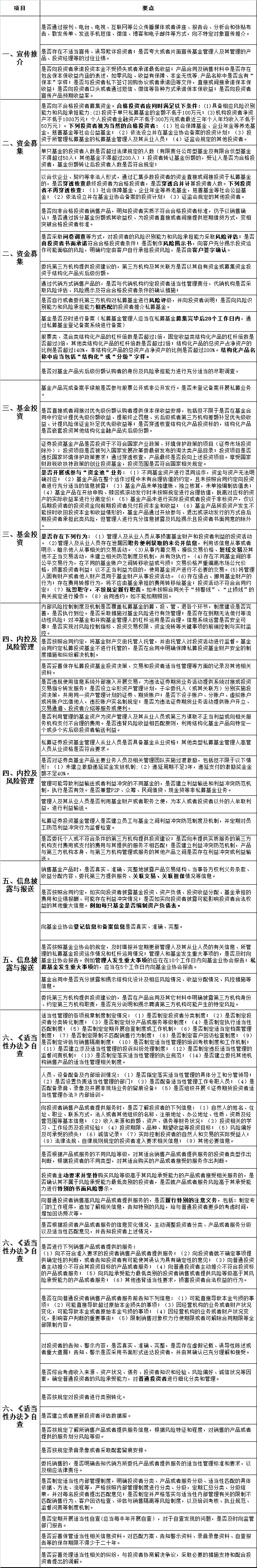
一、宣传推介
(1)产品合同及销售材料中是否存在包含保本保收益内涵的表述,如零风险、收益有保障、本金无忧等;
(2)是否与投资者私下签订回购协议或者承诺函等文件,是否向投资者口头或者通过短信、微信等各种方式承诺保本保收益。
二、资金募集
(1)单只基金的投资者人数,有限责任公司型及有限合伙型基金不得超过50人;其他基金不得超过200人;
(2)以合伙企业、契约等非法人形式,通过汇集多数投资者的资金直接或间接投资于私募基金的,是否穿透核查最终投资者为合格投资者,是否穿透合并计算投资者人数;
(3)委托第三方机构提供投资建议的,第三方机构及其关联方是否以其自有资金或募集资金投资于结构化产品劣后级份额;
(4)股票、混合类产品杠杆倍数是否超过1倍,固收类3倍,其他类2倍,结构化产品总资产占净资产比例是否超140%,非结构化200%;
(5)是否对基金产品劣后级份额认购者的身份及风险承担能力进行充分适当的尽职调查。
三、基金投资
(1)基金产品完成备案手续前是否参与股票公开或非公开发行;
(2)是否直接或者间接对优先级份额认购者提供保本保收益安排,结构化产品是否嵌套投资其他结构化金融产品劣后级份额;
(3)证券投资基金产品是否投资于不符合国家产业政策、环境保护政策的项目(证券市场投资除外);
(4)是否开展或参与“资金池”业务,比如基金产品不能按时收回投资本金和收益,通过开放参与、退出或滚动发行的方式由后期投资者承担风险,但管理人进行充分信息披露及风险揭示且投资者书面同意的除外;
(5)是否存在这些行为,比如以不正当利益为目的,使用基金资产进行不必要的交易。
四、内控及风险管理
(1)是否存在到期无法偿付等流动性风险;
(2)是否违规使用信息系统外部接入开展交易;
(3)是否设立伞形资产管理计划,子伞委托人(或其关联方)分别实施投资决策,共用同一资产管理计划的证券、期货账户;
(4)是否为违法证券期货业务活动提供账户开立、交易通道、投资者介绍等服务或便利。
(5)是否实施过渡激励,比如未建立激励递延奖金发放机制,递延周期不足3年,递延支付的激励奖金金额不足40%。
五、信息披露与报送
(1)销售基金产品时,是否真实、准确、完整地披露产品交易结构、当事各方权利义务条款、收益分配内容、委托第三方提供服务、关联交易、关联担保情况等信息;
(2)是否按照合同约定,如实向投资者披露基金投资、资产负债、投资收益分配、基金承担的费用和业绩报酬、可能存在利益冲突情况。
成立自查小组 高管负责
监管表示,私募需要成立自查工作小组,指定一名高管作为负责人,按照自查工作底稿逐项排查,1亿及以上规模的私募需要在4月30日之前向证监局提交自查底稿和工作报告。
最后,基金君还是奉上本次自查内容,《私募机构2018年自查工作底稿(指引)》、《私募机构及产品信息表》等。
广东辖区私募机构2018年自查工作底稿(指引)





私募机构及产品信息表

