
【导读】东尼电子将被实施退市风险警示,10月30日开市起停牌一天
中国基金报记者 闻言
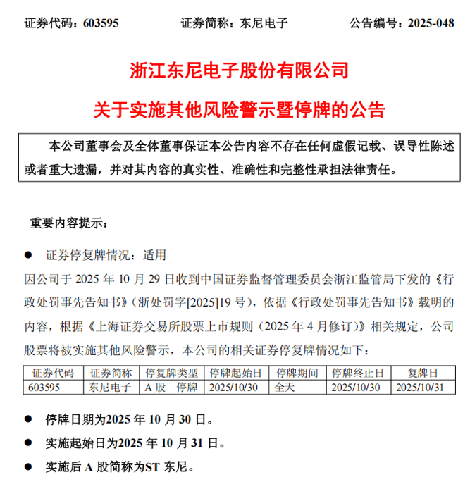
10月29日晚间,东尼电子发布公告称,由于收到《行政处罚事先告知书》,公司自10月31日开市起被实施其他风险警示,证券简称变为ST东尼,股价日涨跌幅限制为5%。

东尼电子自10月30日开市起停牌一天。截至10月29日收盘,东尼电子股价报22.81元/股,涨幅达0.44%,总市值为53.02亿元。

涉嫌信披不及时且定期报告虚假记载
10月29日,东尼电子收到浙江证监局下发的《行政处罚事先告知书》。浙江证监局指出,经查明,东尼电子涉嫌违法的事实包括重大合同进展披露不及时,2022年年报、2023年半年报存在虚假记载。
2023年1月9日,东尼电子控股子公司湖州东尼半导体科技有限公司(以下简称东尼半导体)与广东天域半导体股份有限公司(以下简称广东天域)签订《采购合同》约定,2023年5月至12月,东尼半导体按月向广东天域交付13.5万片6英寸碳化硅衬底,合同金额达6.75亿元,占东尼电子最近一期经审计主营业务收入的51.84%。
2023年1月10日,东尼电子披露了《关于签订重大合同的公告》,但是在合同履行期间,东尼半导体与广东天域的每月实际交付数量均未达到合同约定交付计划数量。
《行政处罚事先告知书》显示,截至2023年10月末,东尼半导体仅完成前述合同交付进度的6.74%,可以预见合同约定的交付计划无法按期完成。
浙江证监局指出,东尼电子未及时披露重大合同无法按期完成的事项,直至2024年1月6日才在《关于重大合同的进展公告》中披露上述事项。
同时,东尼电子2022年年报、2023年半年报的利润总额,分别虚增3877.59万元、7227.79万元,分别占当期披露金额绝对值的38.63%、70.95%。
《行政处罚事先告知书》显示,东尼电子虚增2022年年报、2023年半年报利润总额的行为包括:将应确认为研发费用的不良晶体确认为存货,少确认研发费用;未将关联方代垫资金采购的原材料入账,少确认研发费用和营业成本;未充分计提存货跌价准备,少确认资产减值损失跌价准备。
浙江证监局认为,东尼电子重大合同进展披露不及时的行为,涉嫌违反《证券法》第七十八条第一款、第八十条第一款及第二款第十二项、《上市公司信息披露管理办法》(证监会令第182号)第二十五条的规定,构成《证券法》第一百九十七条第一款所述行为。
东尼电子2022年年报、2023年半年报存在虚假记载的行为,涉嫌违反《证券法》第七十八条第二款、第七十九条的规定,构成《证券法》第一百九十七条第二款所述行为。
将被实施其他风险警示
东尼电子公告称,依据《行政处罚事先告知书》载明的内容,根据《上海证券交易所股票上市规则(2025年4月修订)》相关规定,公司股票将被实施其他风险警示。

《上海证券交易所股票上市规则(2025年4月修订)》第9.8.1条规定,根据中国证监会行政处罚事先告知书载明的事实,公司披露的年报财务指标存在虚假记载,包括营业收入、利润总额、净利润、资产负债表中的资产或负债科目,将被实施其他风险警示。
东尼电子公告称,公司董事会和管理层高度重视《行政处罚事先告知书》载明的事项,将积极采取措施确保尽快消除不利影响。
根据《上海证券交易所股票上市规则(2025年4月修订)》第9.8.8条,上市公司股票因第9.8.1条第一款第(七)项规定情形被实施其他风险警示后,同时符合下列条件的,可以向上交所申请撤销对其股票实施的其他风险警示并披露。
具体来看,中国证监会作出行政处罚决定书已满12个月,以及上市公司已就行政处罚决定所涉事项对相应年度财务会计报告进行追溯重述。
编辑:江右
校对:纪元
制作:小茉
审核:陈墨
注:本文封面图由AI生成
《中国基金报》对本平台所刊载的原创内容享有著作权,未经授权禁止转载,否则将追究法律责任。
授权转载合作联系人:于先生(电话:0755-82468670)
