
见习记者 卢鸰
继“当代系”之后,又有一家资本系族从资本市场消失。
新世界2月17日晚公告,2月16日,沈国军及其一致行动人与新世界集团签署股份转让协议,拟以12.37元/股的价格,将其持有的上市公司总股本的6.1245%股份转让给新世界集团,转让价款为4.9亿元。转让完成后,沈国军及其一致行动人总计持股比例将下降为3.5662%。
自此,在相关股权过户完成后,曾经的浙商资本大佬沈国军,在境内外上市公司中,再也不存在持股达到或超过5%的情况;资本市场曾经的“银泰系”,从此彻底消失。
溢价75%转让
新世界2月17日晚公告,上市公司于2023年2月17日收到上海新世界(集团)有限公司通知,新世界集团于2023年2月16日与沈国军及其一致行动人浙江国俊有限公司、沈军燕签署了《股份转让协议》,相关股东拟将其合法持有的3961.804万股上市公司股份(占上市公司股本总额的6.1245%)通过协议转让的方式转让给新世界集团,标的股份转让总价款共计4.9亿元。
转让价格为12.37元/股,相对于2月17日7.06元的收盘价,溢价75%。
此次股份协议转让实施完成后,新世界集团及其一致行动人黄浦区国资委合计持有公司1.86亿股股份,占公司总股本的28.75%。
此前,2月15日,新世界集团召开董事会,审议通过新世界集团收购新世界股份股权事宜,同意新世界集团以4.9亿元总价收购沈国军及其一致行动人持有的共计3961.8040万股新世界股份股票。
公告显示,沈国军及其一致行动人浙江国俊有限公司、沈军燕,合计持有新世界6232.0557万股股份,占公司股份总数的9.6341%。此次转让完成后,沈国军及其一致行动人总计持股比例将下降为3.5662%。
公告强调,此次权益变动的原因是基于自身资金需求,未来12个月内,沈国军及其一致行到人还将继续减持不低于1%的上市公司股份。
这也就意味着,未来沈国军或许将彻底出清其持有的新世界股份。
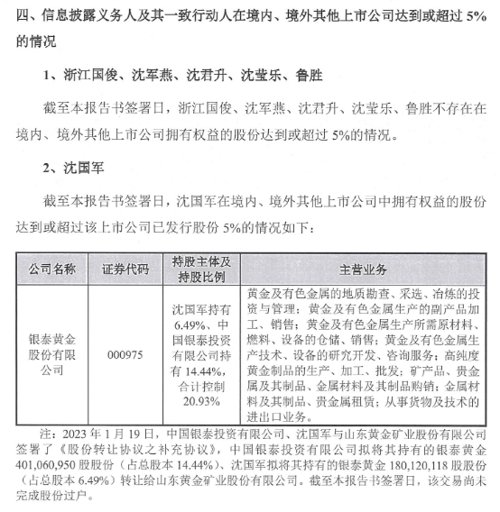
此前的2022年12月,沈国军及其控制的中国银泰投资有限公司,将其合计持有公司20.93%的股份全部转让给山东黄金。
资本江湖再无“银泰系”
此次披露的简式权益变动报告书显示,截至报告书签署日,沈国军的一致行动人浙江国俊、沈军燕、沈君升、沈萤乐、鲁胜不存在境内、境外其他上市公司拥有权益的股份达到或超过5%的情况。

从目前可查询到的资料看,在上市公司中,沈国军通过北京银泰置地商业有限公司持有南都物业3.5%股权;分别持有武商集团10.39%、5.56%股权的浙江银泰百货有限公司、达孜银泰商业发展有限公司,都和沈国军没有股权关系。
银泰集团官方网站显示,公司由沈国军(全称“中国银泰投资有限公司”)于1997年创立,业务涵盖商业零售、商业地产、矿产资源勘探与开发、股权投资等领域,在境内外拥有多家控股、参股公司。
沈国军是全国政协第十一届、十三届委员,致公党第十四、十五届中央委员会常委,全球浙商总会执行会长、全球甬商总会会长。
在投资金融板块,银泰近年来共投资了80余家公司,投资额超百亿,其中有15家公司已经成长为估值10亿美金以上的“独角兽”,超过40家已实现顺利退出,10余家完成上市。
此前,“银泰系”控股的A股上市公司包括银泰黄金、银泰发展(即现在的京投发展),参股的上市公司有新世界、武商集团、南都物业。
但从现在的情况看,沈国军曾经掌控的“银泰系”,已经彻底从资本市场消失,在相关股权过户完成后,不仅彻底退出了银泰黄金,也疑似彻底退出了银泰发展(即现在的京投发展),所剩下的,可能只有新世界和南都物业不到5%的股权。银泰集团官网对公司的自我介绍,也因此和现实有比较大的出入。
编辑:小茉

