在去年9月26日科创板IPO上会遭否半年后,泰坦科技正计划卷土重来。
4月13日晚间,上交所官网披露,泰坦科技最新的科创板上市申请已被受理,拟募资5.35亿元,投向网络平台升级改造等项目。
证券时报·e公司记者对比前后两份招股书发现,本次公司保荐人、主承销商由光大证券变为中信证券,光大证券同时为联席主承销商,其他中介机构未发生变化。在内容上,与前次申报相比,泰坦科技本次在重大事项提示部分、业务与技术部分(主营业务、销售模式、核心技术)进行了一定幅度的修改。主要是对主营业务、主要经营模式、行业发展现状和发展趋势、采购和供应等方面的内容进行了调整。
业内人士认为,泰坦科技科创板IPO“二进宫”,显示了科创板在服务科创企业方面具有广泛性和包容性,只要符合条件,通道非常畅通,充分体现了市场化特征;同时,前期证监会发布的《科创属性评价指引(试行)》(简称《指引》)明显增加了企业的便利性,以及让各方对科创属性的认定有了参考指标,加速了符合条件企业“应报尽报”的速度。
调整业务逻辑等内容
泰坦科技首次科创板IPO申请于去年4月11日获受理,同年9月26日,公司上会遭否。彼时科创板上市委员会审议认为:“发行人未能准确披露业务模式和业务实质,未能准确披露其核心技术及其先进性和主要依靠核心技术开展生产经营的情况,发行人本次发行上市申请文件信息披露不符合《科创板首次公开发行股票注册管理办法(试行)》相关的规定;不符合《上交所科创板股票发行上市审核规则》相关等条例规定。”
通过对比不难发现,本次泰坦科技申报材料在内容上调整主要在于主营业务与技术等部分,这或与公司此前科创板IPO被否相关。
具体来看,相较而言,本次申报的招股说明书在业务部分差异较大,对上次申报招股说明书中业务逻辑、不规范用语等进行了修改,主要差异情况如下:例如在主营业务层面。首次申报中,主营业务描述“发行人是一家立足于中国的科研领域,聚焦于科研创新“实验室场景”,以科研试剂、科研仪器及耗材、实验室建设及科研信息化服务三大产品体系为基础,专注于为科研工作者、分析检测和质量控制人员提供一站式科研产品与集成配套服务的科学服务综合提供商……发行人通过自主研发、自创品牌、技术集成打包服务等方式结合自建科研信息系统等,为客户的创新研发、产品升级、生产质控提供科学服务一站式技术集成解决方案”。
本次申报,主营业务修改为“公司自设立以来立足于中国的科学服务领域,聚焦于科研创新的‘实验室场景’,专注于为科研工作者、分析检测和质量控制人员提供科研产品及相关配套服务,并以科研试剂、科研仪器及耗材和实验室建设及科研信息化服务三大产品体系对外实现销售……公司通过对下游客户研发方向、历史采购数据及行业趋势的分析,形成了对客户需求的预测,通过创新研发产品建设自主品牌,并整合第三方品牌产品,形成完整的产品矩阵,通过自主建设的科学服务平台“探索平台”、建立高效的仓储物流系统,为客户的创新研发、产品升级和生产质控提供稳定可靠、方便、快捷的产品和服务。”
同时还在公司主营业务、销售模式等方面进行了不同程度的精简和变动。
核心技术做区分
再如,在核心技术及核心技术收入方面。首次申报,核心技术对应的收入包括:1、报告期内自主品牌收入;2、“第三方品牌的技术集成产品收入”中“直接销售给终端生产商的特种化学品”纳入到“与核心技术相关的产品和服务收入”中。
本次申报,发行人对核心技术进行了区分,其核心技术主要包括:1、产品类技术,即通过自身的研发积累,形成自主品牌的科研试剂、科研仪器及耗材和实验室建设及科研信息化服务,产品类技术可直接对应自主品牌产品;2、平台类技术,即通过自主设立的科学服务平台“探索平台”和建立完善的仓储物流系统,提升发行人经营管理效率和客户用户体验,以助力公司业务发展,平台类技术无法与具体产品相对应,但支撑了公司整个销售和仓储物流体系。因此,核心技术直接对应的收入仅为发行人自主品牌产品。

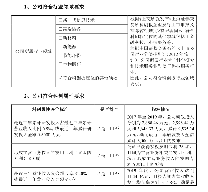
值得注意的是,今年3月20日证监会发布《指引》,明确了“3+5”的科创属性评价指标体系,规定支持和鼓励符合科创属性评价标准的企业申报科创板,进一步明确了市场预期。3月27日,上交所也发布《科创板企业发行上市申报及推荐暂行规定》,细化了科创板服务的行业范围,涵盖了新一代信息技术、高端装备、新材料等高新技术企业和战略新兴产业,也明确了其他符合科创板定位的深度应用科技创新领域的企业,如金融科技、科技服务等,属于科创板服务范围。
招股书披露,泰坦科技属于科技服务行业,因此,公司符合科创板行业领域要求;并且,公司满足《指引》中3项常规指标,即符合科创属性要求。
