
【导读】远信转债强赎倒计时!未及时操作,或将面临57%的亏损
见习记者 秦宁蔚
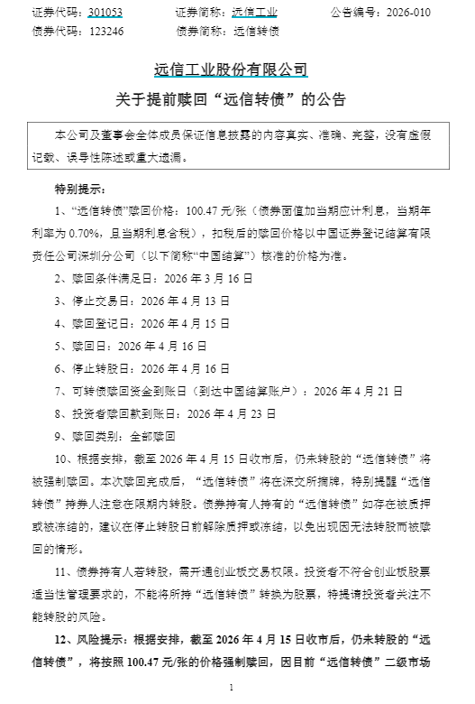
远信转债进入强赎倒计时,明日将是远信转债最后一个交易日。
截至4月9日收盘,远信转债二级市场价格为235元,而强赎价格仅为100.47元。投资者若不及时卖出持有的可转债,也未在规定时限内完成转股,将面临57.08%的被动亏损。

根据公告安排,远信转债将于4月13日(下周一)正式停止交易。受周末休市影响,4月10日(明日)将是该转债最后的交易时间。
根据公告,远信转债赎回登记日为4月15日;当日收盘后,既未出售也未转股的债券将按照100.47元/张的价格被强制赎回。
3月16日,远信转债发布公告称,其正股远信工业股份有限公司,在2月24日至3月16日期间,已有15个交易日收盘价不低于当期转股价格(22.95元/股)的130%,即29.835元/股,已触发可转债有条件赎回条款。
来源:巨潮资讯截至4月9日收盘,远信工业股份有限公司股价为53.78元/股。
来源:Wind更多可转债将迎强赎
据集思录数据,永22转债、亿纬转债将在4月中下旬停止交易并强制赎回,赎回价格均为100元出头。截至4月9日收盘,永22转债、亿纬转债的价格分别为107.761元和129.088元。


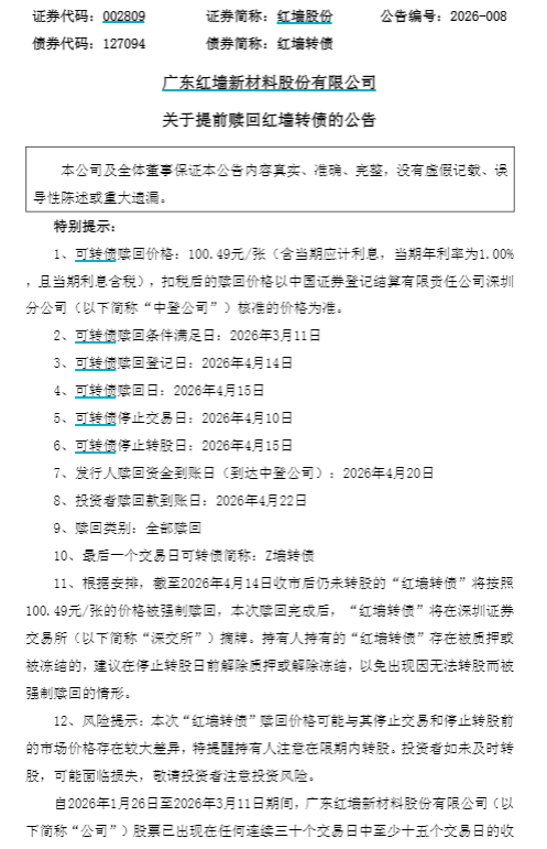
来源:集思录、Wind红墙转债自4月10日停止交易。截至4月9日收盘,红墙转债二级市场价格为104.132元/张。

来源:巨潮资讯、Wind编辑:黄梅
校对:纪元
制作:鹿米
审核:陈思扬
注:本文封面图由AI生成
《中国基金报》对本平台所刊载的原创内容享有著作权,未经授权禁止转载,否则将追究法律责任。
授权转载合作联系人:于先生(电话:0755-82468670)
