【导读】智元机器人关联公司完成股改,上市进程或更进一步
中国基金报记者 邱德坤
11月10日,天眼查工商信息显示,智元机器人关联公司智元创新(上海)科技有限公司发生工商变更,企业名称变为智元创新(上海)科技股份有限公司(以下简称智元创新)。

这是继云深处科技之后,第二家国内头部具身智能企业在近期完成股改。此前,宇树科技、乐聚机器人相继完成股改,随后启动IPO计划。
智元机器人关联公司完成股改
天眼查显示,11月6日,智元创新完成多项工商变更,包括企业类型从有限责任公司(外商投资、非独资)变为股份有限公司(港澳台投资、未上市)。
同时,智元创新的董事备案名单从3名变为4名,新增人员为姚卯青。

官网显示,姚卯青是智元机器人的合伙人、高级副总裁及具身业务部总裁。

此外,智元创新的监事备案人员增至3名,分别是卫云龙、廖文颖、刘斯,其中卫云龙在11月5日从监事变为监事会主席。
天眼查显示,智元创新成立于2023年2月,法定代表人为邓泰华,注册资本约为8264万元,经营范围包括智能机器人的研发、服务消费机器人销售、智能机器人销售等。
智元创新的股东包含桑蓬(上海)科技合伙企业(有限合伙)、广西腾讯创业投资有限公司、比亚迪、北京高瓴裕润股权投资基金合伙企业(有限合伙)、嘉兴上汽创永股权投资合伙企业(有限合伙)等。
股改通常被认为是企业上市的前期重要动作。在完成股改之前,智元机器人多次被传出IPO消息,包括拟在港股上市等,但智元机器人方面均予以否认。
多家头部具身智能公司完成股改
2025年以来,宇树科技、云深处科技等国内头部具身智能企业,相继完成股改。
天眼查显示,10月31日,云深处科技的关联公司杭州云深处科技有限公司,更名为杭州云深处科技股份有限公司,企业类型从“其他有限责任公司”变为“其他股份有限公司(非上市)”。

公开资料显示,云深处科技成立于2017年11月29日,专注于人形、四足机器人及其核心零部件的自主研发、精益生产、全球销售与专业服务,在电力巡检、应急救援等B端应用领域位居前列,拥有超过10年的腿足机器人研发背景。
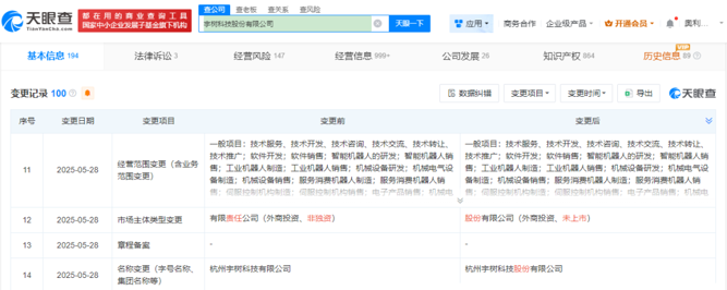
宇树科技的动作更快。天眼查显示,5月28日,宇树科技的关联公司杭州宇树科技有限公司,更名为杭州宇树科技股份有限公司,市场主体类型从有限责任公司(外商投资、非独资)变为股份有限公司(外商投资、未上市)。

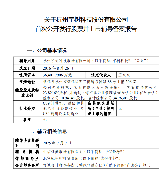
7月18日,中国证监会官网显示,宇树科技已开启上市辅导,辅导内容涉及公司治理、股权结构、资产的法律权属等事项。

编辑:格林
校对:王玥
制作:舰长
审核:陈思扬
注:本文封面图由AI生成
《中国基金报》对本平台所刊载的原创内容享有著作权,未经授权禁止转载,否则将追究法律责任。
授权转载合作联系人:于先生(电话:0755-82468670)
