【导读】国投白银LOF明日将停牌1小时
中国基金报记者 张玲
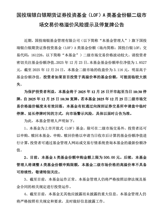
国投白银LOF再发风险提示及停复牌公告!
12月24日,国投白银LOF发布公告称,截至2025年12月24日,本基金二级市场的收盘价为3.116元,明显高于基金份额净值,投资者如果盲目投资于高溢价率的基金份额,可能面临较大损失。为保护投资者利益,本基金将于2025年12月25日开市起至当日10:30停牌,自2025年12月25日10:30复牌。

国投瑞银基金表示,若该基金2025年12月25日二级市场交易价格溢价幅度未有效回落,其有权通过向深圳证券交易所申请盘中临时停牌、延长停牌时间的方式,向市场警示风险,具体以届时公告为准。
国投瑞银基金还称,目前,该基金A类基金份额申购金额上限为500元。后续,公司将调整A类基金份额申购限额,该基金二级市场价格的高溢价率不具备可持续性,敬请特别关注。
近期,银价持续暴涨,作为全市场唯一一只主要投资于白银期货的基金产品,国投白银LOF受到热捧,自12月2日以来,已累计发布14份二级市场价格溢价的风险提示公告及相关停复牌公告,并数次调整申购限额,但仍难挡市场热情。
12月22日、23日、24日,国投白银LOF连续3日涨停,截至12月24日收盘,国投白银LOF二级市场收盘价涨至3.116元,溢价率高达68.19%。

编辑:杜妍
校对:乔伊
制作:小茉
审核:木鱼
《中国基金报》对本平台所刊载的原创内容享有著作权,未经授权禁止转载,否则将追究法律责任。
授权转载合作联系人:于先生(电话:0755-82468670)
