
【导读】第一创业董事会选举郭川为公司新任董事长
中国基金报记者 刘明
空缺半年后,第一创业证券新任董事长正式落定,其第一大股东北京国管的总经理郭川,当选第一创业证券新一任董事长。
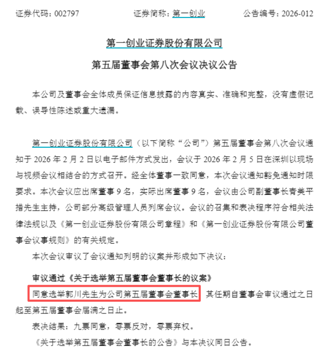
2月5日晚间,第一创业披露,公司召开第五届董事会第八次会议,审议通过《关于选举第五届董事会董事长的议案》,同意选举郭川先生为公司第五届董事会董事长,其任期自董事会审议通过之日起至第五届董事会届满之日止。

第一创业还表示,根据规定,郭川同时担任董事会战略与可持续发展委员会主任委员,并担任公司法定代表人,公司将按照规定尽快完成相关工商登记变更手续。
郭川的简历显示,他来自第一创业的第一大股东北京国管,是北京国管的总经理,1968年4月出生,是对外经济贸易大学高级管理人员工商管理硕士,具有律师资格。
郭川于1991年7月至1997年8月在北京北辰实业集团公司任职,1997年8月至2024年1月历任北京北辰实业股份有限公司董事会秘书处主任科员、副主任、主任、法律事务部部长、董事会秘书、总法律顾问、董事、副总经理,其间于2015年12月至2016年12月任北京市人民政府国有资产监督管理委员会研究室主任(挂职),2024年1月至今任北京国有资本运营管理有限公司(简称北京国管)党委副书记、董事、总经理。
郭川现任第一创业证券董事长、北京国有资本运营管理有限公司党委副书记、董事、总经理,兼任北京京管泰富基金管理有限责任公司董事长,北京京国瑞投资管理有限公司董事长、总经理,华润医药集团有限公司董事,京东方科技集团股份有限公司董事。
2025年7月21日晚间,第一创业证券公告,公司董事长吴礼顺因工作调动原因申请辞去公司第五届董事会董事长、董事、战略与可持续发展委员会主任委员职务。当时担任北京国管董事长的吴礼顺,兼任第一创业证券董事长。吴礼顺因升任北京市国资委主任,不再担任北京国管董事长,也不再兼任第一创业证券董事长职务。
2025年前三季度,第一创业的营业收入为29.85亿元,同比增幅为24.32%;归母净利润为7.71亿元,同比增幅为20.21%。截至2025年三季度末,第一创业总资产为548.98亿元,净资产(股东权益)为176.3亿元。
编辑:格林
校对:纪元
制作:小茉
审核:陈墨
《中国基金报》对本平台所刊载的原创内容享有著作权,未经授权禁止转载,否则将追究法律责任。
授权转载合作联系人:于先生(电话:0755-82468670)
