【导读】财达证券聘任胡恒松为总经理
中国基金报记者 莫琳
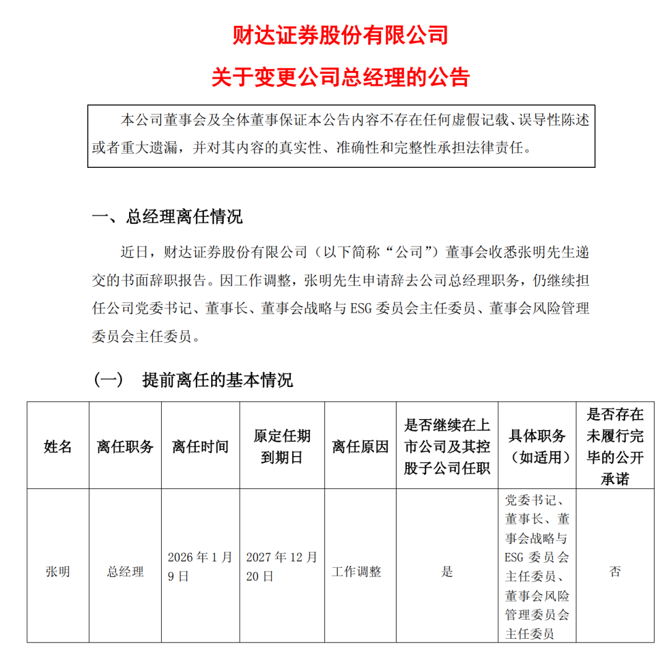
1月9日,财达证券发布公告称,因工作调整,董事长张明不再兼任总经理职务,聘任胡恒松为总经理。

公开信息显示,在加入财达证券之前,胡恒松已在资本市场深耕近10年,自2007年进入证券行业以来,先后就职于原宏源证券、申万宏源证券以及兴业证券,从事固定收益融资相关的投行业务;2015年6月至2016年6月,挂职广西壮族自治区钦州市金融工作办公室副主任(副处级)。

(图片来源于财达证券官微)
2018年6月进入财达证券后,历任财达证券总经理助理兼固定收益融资总部总经理、财达证券副总经理、常务副总经理、投行委主任。
胡恒松目前还担任中国证券业协会固定收益与资信评级专业委员会委员、国家发展改革委PPP专家库专家成员。
公开数据显示,胡恒松自2018年加盟财达证券之后,公司以债券承销业务为代表的投行业务取得长足发展,公司债和企业债承销规模排名较2017年大幅提升,2024年排名第22位。
作为河北省唯一一家综合性上市券商,财达证券深耕京津冀协同发展主战场,精准对接区域发展核心需求,打破传统券商业务条线分割的局限性,整合投行、投资、产业基金和研究等资源,为地方政府和企业提供“一揽子”解决方案。
“十四五”期间,财达证券多个业务板块实现了跨越式发展:公司投资银行业务累计协助河北省各个地市地方政府完成超过800个专项债项目申报发行,融资规模超过1000亿元,公司债券承销家数排名实现“四年连升”;资产管理业务资产管理总规模达到443.42亿元,资产管理业务净收入行业排名由2020年末的70名开外,迅速提升至第25位。
董事长张明曾在2025债券市场高质量大会上透露,财达证券不仅是服务河南省内县级国企数量最多的券商,还创造了地市级平台债券成本最低纪录。作为在河南省内最早推动全流程产业转型的券商,已为郑州、焦作等多地多家国企搭建高效金融服务体系,成功协助多家企业完成“退平台”转型,为地方债务风险化解提供了有效助力。
编辑:赵新亮
校对:乔伊
制作:舰长
审核:木鱼
《中国基金报》对本平台所刊载的原创内容享有著作权,未经授权禁止转载,否则将追究法律责任。
授权转载合作联系人:于先生(电话:0755-82468670)
