【导读】A股电子行业总市值排名第一,多家头部公司拉开分红大幕
【编者按】财报是上市公司生产经营活动的“成绩单”,更是投资者决策的重要依据。作为中国经济的“定盘星”“压舱石”,上市公司的经营状况如何?业绩含金量多少?未来将有哪些布局?
数据之中有价值,报告背后更精彩。中国基金报推出《财报面面观》策划,解读财报数据,聚焦热门行业,提示潜在风险,洞悉核心价值,为投资者了解公司真实情况提供参考,更好地助力上市公司提高信息披露质量。
中国基金报记者 邱德坤
截至10月31日,工业富联、立讯精密、蓝思科技、华勤技术等A股电子行业头部公司相继发布2025年中期或前三季度利润分配预案,拟实施大手笔分红。
多家电子行业头部公司拟大手笔实施分红,均是基于稳健的财务状况和良好的盈利能力,其中AI正在成为其业绩增长的重要引擎。
电子行业在A股正迎来重要时刻,总市值超越银行业排名A股首位。数据显示,截至10月28日,电子行业总市值超13.6万亿元,占A股总市值的12.8%。
积极响应一年多次分红号召
多家电子行业头部公司拟大手笔分红
随着立讯精密发布2025 年前三季度利润分配预案,A股电子行业2025年前三季度分红序幕正式拉开。
立讯精密10月30日晚间公告称,公司拟对2025年前三季度利润进行分配,向全体股东每10股派发现金股利1.6元(含税),预计总派发金额11.65亿元(含税),占2025年前三季度归母净利润的10.12%。

这是立讯精密首次发布前三季度利润分配预案,凸显了A股电子行业头部公司实施多次分红的决心。
同时,多家A股电子行业头部公司首次推出半年度利润分配方案,拟派发现金红利总额排名前列。
以工业富联为例,其发布2025年中期利润分配方案,拟向全体股东每10股派发现金红利3.3元(含税),合计拟派发现金红利65.51亿元(含税),占公司2025年上半年归母净利润的54.08%。

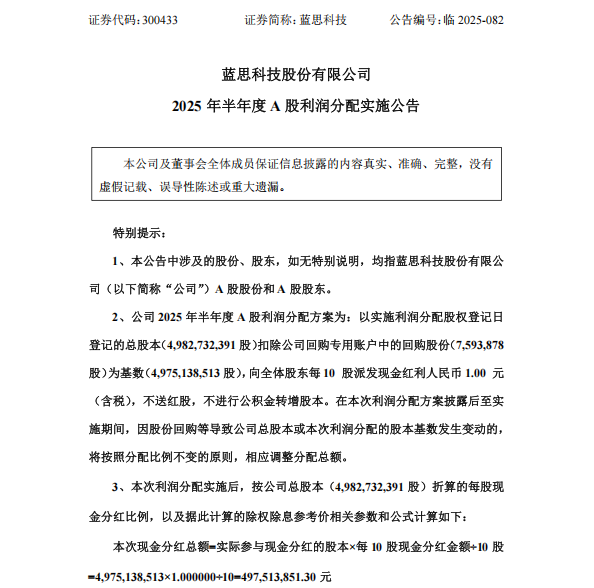
部分A股电子行业头部公司,已经完成2025年中期利润分配方案。以蓝思科技为例,其10月28日向全体股东每10股派发现金红利1元(含税),合计拟派发现金红利4.98亿元(含税)。

A股电子行业头部公司相继大手笔分红,不仅是在积极响应监管部门一年多次分红的号召,而且是以实际行动彰显龙头企业的责任担当。
立讯精密公告称,公司推出2025年前三季度利润分配方案,符合中国证监会《关于进一步落实上市公司现金分红有关事项的通知》《上市公司监管指引第 3 号——上市公司现金分红》和《公司章程》等规定。
A股电子行业业绩亮眼
AI成为核心增长引擎之一
多家A股电子行业头部公司发布利润分配预案,底气来自其业绩亮眼。截至10月30日,98家A股消费电子行业公司披露2025年三季报,其中79家公司在2025年前三季度实现盈利。
以工业富联为例,其2025年前三季度的归母净利润为224.87亿元,同比增长48.52%;扣非后净利润为216.57亿元,同比增长46.99%。

工业富联公告称,公司2025年前三季度业绩增长,主要是受AI服务器市场持续扩张、新一代超大规模数据中心用AI机柜产品规模化交付,以及AI算力需求强劲拉动的影响,在主要客户区域的市场份额稳步提升。
记者注意到,AI正在成为电子行业的核心增长引擎之一,推动相关企业加快向AI算力、智能可穿戴、具身智能等领域多元布局,开拓全新的增长空间。
蓝思科技借助AI技术主导的产品创新周期,发力AR眼镜和具身智能硬件制造等赛道。2025年前三季度,公司的归母净利润为28.43亿元,同比增长19.91%。

歌尔股份通过迭代声学、光学等核心技术,重点开拓AI智能硬件、VR设备等新兴市场,进一步巩固竞争壁垒。2025年前三季度,公司的归母净利润为25.87亿元,同比增长10.33%。

手机产业链公司正在加速向AI领域渗透。目前,苹果公司供应商立讯精密,同步切入英伟达产业链,获得英伟达GB200机架的部分连接组件订单,还参与了英伟达下一代AI服务器平台GB300机架背板铜连接器的资格认证。
2025年前三季度,立讯精密的归母净利润为115.18亿元,同比增长26.92%;扣非后净利润为95.42亿元,同比增长17.55%。

10月30日晚间,立讯精密公告称,预计2025年全年的归母净利润为165.18亿元至171.86亿元,同比增长23.59%至28.59%;扣非后净利润138.42亿元至148.10亿元,同比增长18.36%至26.64%。

立讯精密正在成为提供完整AI终端解决方案的供应商。立讯精密公告称,公司将加大在AI端侧硬件、数据中心高速互联、热管理、智能汽车及机器人等新兴领域的战略投入,构建更具弹性的业务矩阵。
据悉,消费电子领域正处于AI终端智能化转型期,海内外大模型技术日渐成熟,带动AI手机、AI笔记本、AR/VR设备等智能终端实现爆发式成长,对高精度、小型化、多功能集成精密零组件需求激增。
电子行业出海势头加快
纷纷筹划港股IPO
电子行业是出海主力军之一。多家A股电子行业公司公告称,展望2025年全年将持续深化全球化战略。
以立讯精密为例,其计划充分发挥海外生产基地的战略支点作用,灵活响应并贴近服务全球客户的区域化市场需求,提供更具韧性和成本优势的全球化制造解决方案。
立讯精密此前接受机构调研称,公司在东南亚、美洲、欧洲、北非等地均有对应的产能布局,涵盖消费电子、汽车、数据中心等多领域的产品及服务。
同时,部分电子行业公司正在联手完善产业链布局。华勤技术10月28日公告称,公司拟通过全资子公司拓印科技联合领益智造、光弘科技,向参股公司光弘投资同比例追加投资,后续光弘投资将以增资形式向其越南子公司注入4500万美元资金。

7月9日,蓝思科技在港股上市,募集资金的重点投向包含全球产能扩张。蓝思科技董事长周群飞彼时称,公司将以香港地区为支点,让国际资本与蓝思科技的智造优势、中国市场深度融合,共享中国智造的增长红利。
编辑:格林
校对:乔伊
制作:鹿米
审核:陈墨
注:本文封面图由AI生成
《中国基金报》对本平台所刊载的原创内容享有著作权,未经授权禁止转载,否则将追究法律责任。
授权转载合作联系人:于先生(电话:0755-82468670)
                    
                    
                    
        
                    
                
                    
                    
                    
                    
                    
                    
                