
【导读】东方证券董事长龚德雄因工作调动辞职,副董事长鲁伟铭暂代为履行职责
中国基金报记者 孙越
东方证券迎来重大人事变动。
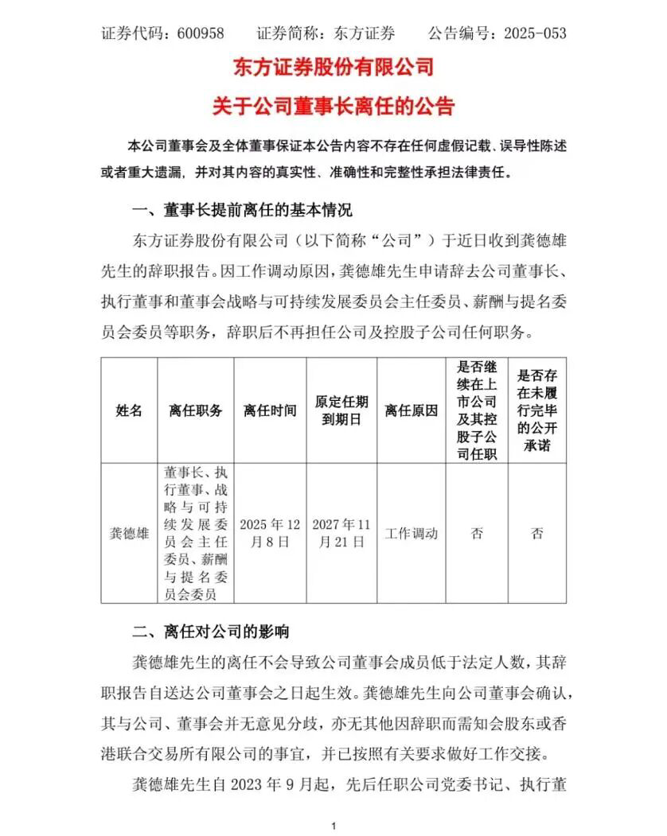
12月8日,东方证券发布公告称,公司于近日收到龚德雄的辞职报告。龚德雄因工作调动,申请辞去公司董事长、执行董事和董事会战略与可持续发展委员会主任委员、薪酬与提名委员会委员等职务,辞职后不再担任公司及控股子公司任何职务。
在新任董事长任职前,东方证券副董事长鲁伟铭将代为履行董事长、法定代表人及香港联交所授权代表职责。

根据公告,龚德雄已向董事会递交辞呈,辞去公司董事长、执行董事、董事会战略与可持续发展委员会主任委员、薪酬与提名委员会委员等全部职务,辞职后不再担任公司及控股子公司任何职务。公司强调,其离任不会导致董事会成员低于法定人数,辞职报告自送达董事会之日起生效。
东方证券在公告中对龚德雄任职期间的贡献给予高度评价。公告指出,龚德雄自2023年9月起先后担任公司党委书记、执行董事、董事长,始终恪守金融报国初心,践行金融为民使命。在其任内,他围绕建设“具有国内竞争力和国际影响力的一流现代投资银行”的公司愿景,提出了“三步走”中长期战略路线图,并主导制定和推动了公司2025—2027年战略规划的实施。
龚德雄的新去向此前已有公示。根据上海发布11月14日消息,现任东方证券党委书记、董事长龚德雄拟提名任市管企业经理班子正职。
根据公开信息,龚德雄于1969年10月出生,大学,高级管理人员工商管理硕士,中共党员。龚德雄自2023年4月起担任申能(集团)有限公司副总裁,2023年9月担任东方证券党委书记,2024年11月正式履职东方证券董事长,至今刚满一年。
龚德雄的金融从业经历丰富,涵盖了证券、投资、期货、资产管理等多个领域。他曾任上海国际信托投资公司证券部浦东营业部副主任、证券部投资调研科科长、证券部副经理,上海证券有限责任公司党委副书记、纪委书记、副总经理兼海证期货有限公司董事长,上海国际集团有限公司金融管理总部总经理,上海证券有限责任公司总经理、党委书记、副董事长、董事长,上海国泰君安证券资产管理有限公司董事长、CEO。
近年来,东方证券业绩稳步增长。东方证券2025年第三季度报告显示,公司实现营业收入47.07亿元,同比增长40.25%;归属于上市公司股东的净利润为16.47亿元,同比增长38.35%。前三季度,公司实现营业收入127.08亿元,同比增长39.38%;归属于上市公司股东的净利润为33.02亿元,同比增长54.76%;基本每股收益为0.37元,同比增长59.46%。业绩增长主要得益于自营投资、财富管理、投行等业务收入的显著提升。
编辑:格林
校对:王玥
制作:鹿米
审核:陈墨
《中国基金报》对本平台所刊载的原创内容享有著作权,未经授权禁止转载,否则将追究法律责任。
授权转载合作联系人:于先生(电话:0755-82468670)
