
【导读】主要券商私募股权子公司2025年业务发展情况
中国基金报记者 刘明 实习生 方阳
主要券商2025年年报陆续发布,券商私募股权子公司最新情况得以披露。中金公司私募股权多种方式在管规模突破5000亿元,达到5242亿元,较前一年的4576亿元增长15%;其旗下中金资本的认缴管理规模更是高达6800亿元。经营方面,中信金石、华泰紫金、广发信德等券商旗下私募股权子公司营收和净利润均实现大幅增长。
根据各家券商表述,私募股权业务基本聚焦服务新质生产力与科技自立自强。中金公司表示,依托投资专业化优势,全面服务高水平科技自立自强和新质生产力发展,围绕半导体、航空航天、AI、具身智能等核心产业链,支持企业突破“卡脖子”技术。
中金资本认缴管理规模突破6800亿元
2025年,私募股权市场有所回暖。根据清科研究中心统计,2025年,中国股权投资市场募集规模达16483.04亿元,同比增长14.1%;投资规模达9287.16亿元,同比增长45.6%;全年共发生5211笔退出案例,同比增长41.0%。券商私募股权子公司也在积极前行。
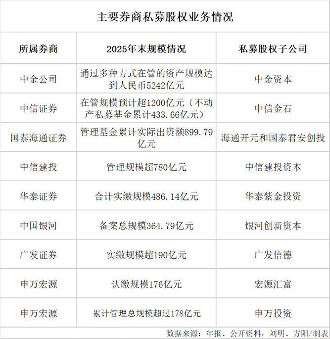
从管理规模来看,中金公司私募股权投资规模明显领先,中金公司自己的表述为“市场龙头地位进一步巩固”。中金公司在2025年年报中表示,截至2025年12月31日,公司私募股权业务通过多种方式在管的资产规模达5242亿元,这一数据较前一年的4576亿元增长15%。而其他券商私募股权业务基本在千亿元或以下的规模水平。
作为中金公司旗下主要私募股权平台,中金资本有着更高的认缴管理规模。中金公司官网披露的信息显示,截至2025年12月31日,中金资本累计认缴管理规模突破6800亿元。需要说明的是,认缴管理规模和实际在管规模会有差异。
中金公司表示,以股权投资有力支持科技创新和区域高质量发展,携手各级政府、国内外产业集团、金融机构落地多支母基金、直投基金、产业基金,管理目标规模500亿元的国家级旗舰基金——京津冀创业投资引导基金,并拓展特殊机会投资基金、S基金等多元化产品。
中信金石是中信证券旗下主要私募股权子公司平台。年报显示,2025年中信金石加大了财务投资人开发力度,新增了并购策略并落地了并购基金,完成新基金备案110.5亿元。中信金石全资子公司中信金石基金,作为公司的不动产投资平台,截至2025年末累计设立不动产私募基金共计433.66亿元,累计管理规模在国内不动产基金中排名前列。
中信证券年报并未披露中信金石的总体管理规模。不过,在2025年6月的一次交流活动中,中信金石投资公司董事兼总经理常军胜介绍了公司经营发展情况。他说:“中信金石年均股权投资总额和募集金额约百亿元,持续保持‘双百亿’趋势。目前在管基金规模超1200亿元,投资项目超300单,投资规模与盈利能力稳居国内股权投资机构前列。”
国泰海通证券合并后,旗下私募股权子公司包括国泰君安创投、海通开元等平台。国泰海通证券年报显示,截至2025年末,集团私募股权基金业务管理基金累计承诺出资额为1343.27亿元,同比增长8.23%;累计实际出资额为899.79亿元,同比增长8.55%。
国泰海通证券表示,集团私募股权基金管理业务助力孵化培育初创科技企业,累计构建近700亿元科创主题基金矩阵。2025年,新设基金13只,合计认缴102.79亿元;新增投资项目102个,投资金额达51.64亿元,其中完成“硬科技”投资项目101个,投资金额为51.29亿元;共实现54个项目的完全退出或IPO。

中信建投私募股权投资平台——中信建投资本管理规模也有所增加。2025年,中信建投资本完成项目投资35亿元;新增备案基金6只,完成基金扩募1只,新增规模合计77.81亿元,位居券商私募子公司第5名(数据来源:中基协、公司统计)。截至2025年末,中信建投资本在管备案基金83只,管理规模逾780亿元;而2024年末,中信建投资本在管备案基金80只,基金管理规模超过770亿元。
华泰证券私募股权规模同比也略有增长。2025年末,华泰紫金投资及其二级子公司作为管理人在中国证券投资基金业协会备案存续的私募股权投资基金合计33只,合计认缴规模达649.19亿元,合计实缴规模达486.14亿元;而在2024年末,合计认缴规模为638.39亿元,合计实缴规模为477.78亿元。
此外,中国银河证券、广发证券、申万宏源、招商证券等年报也披露了私募股权业务最新进展。2025年末,中国银河旗下银河创新资本在管基金32只,备案总规模为364.79亿元。申万宏源主要通过宏源汇富、申万投资等开展私募基金管理业务。截至2025年末,宏源汇富在管基金33只,认缴规模达176亿元;申万投资累计管理总规模超过178亿元,累计投资企业超70家。广发证券私募管理平台广发信德在管基金存量实缴规模超190亿元。招商证券未披露旗下私募股权子公司招商致远资本的总体在管规模,而是披露招商致远资本在2025年新设、扩募基金共10只,募集基金总规模达60.04亿元。
聚焦“硬科技”
AI与未来产业成标配
梳理各家投资方向可见,所有券商私募子公司均围绕国家战略布局,无一例外聚焦“硬科技”、高新技术与未来产业,人工智能成为贯穿全行业的核心主线。
中金表示,2025年公司以股权投资有力支持科技创新和区域高质量发展,依托投资专业化优势,全面服务高水平科技自立自强和新质生产力发展,围绕半导体、航空航天、AI、具身智能等核心产业链,支持企业突破“卡脖子”技术。对于2026年的规划展望,公司表示私募股权业务将全面贯彻落实国家战略部署,坚持金融服务实体经济的根本宗旨,扎实做好金融“五篇大文章”,尤其是更好发挥支撑高水平科技自立自强和科技创新的关键作用。
中信金石表示,公司目前已投资多个符合新质生产力发展要求的优质项目,覆盖具身智能、半导体装备、国产GPU、国产服务器等关键领域,做服务科技创新的耐心资本和战略资本。同时助力已投企业成长为细分赛道龙头、登陆资本市场,为科技金融生态创新提供了可复制、可推广的实践范本。
2026年中信金石将继续采取“自上而下、研究先行”的方法挖掘投资标的,围绕“科技金融”,重点布局符合战略导向并具备核心技术能力的细分领域,深入挖掘新一代信息技术、人工智能、新材料、新能源、先进制造与军工、生物医药等行业中的领先企业,充分支持新质生产力发展。
中信建投资本称,今年聚焦人工智能、商业航天、未来材料、未来能源等前沿科技领域,系统性布局未来产业与“硬科技”赛道,持续发挥国有金融资本在推动“科技—产业—金融”良性循环中的引领作用。未来将聚焦新质生产力培育,加大对战略性新兴产业、“专精特新”企业及产业链关键环节的支持力度,强化“科技—产业—金融”良性循环。
中信金石净利润超10亿元
同比增长139%
在2025年市场回暖带动下,多家券商私募股权子公司盈利显著改善。中信金石在主要券商私募子公司中业绩领跑,2025年营收达17.19亿元,同比增长91%;净利润达10.02亿元,同比增长139%。
华泰紫金投资2024年营收和净利润均亏损6亿元左右,2025年一举扭亏,实现营收11.49亿元,净利润达7.98亿元。海通开元的营收也超10亿元,净利润达6.6亿元。广发信德的营收增幅翻倍。

编辑:含章
校对:王玥
制作:舰长
审核:许闻
注:本文封面图由AI生成
《中国基金报》对本平台所刊载的原创内容享有著作权,未经授权禁止转载,否则将追究法律责任。
授权转载合作联系人:于先生(电话:0755-82468670)
