
【导读】佳华科技拟购买数盾科技的控股权
中国基金报记者 牛思若
11月23日,佳华科技公告称,公司正在筹划以发行股份及支付现金的方式购买数盾信息科技股份有限公司(以下简称数盾科技)的控股权并募集配套资金。公司股票自2025年11月24日起停牌,预计停牌时间不超过5个交易日。

据公告披露,本次交易尚处于筹划阶段,佳华科技目前仅明确本次交易不会导致公司实际控制人发生变更,不构成重组上市。经初步测算,本次交易可能构成重大资产重组;此外,因标的公司审计评估、交易金额、发行股份及支付现金比例等内容暂未确定,尚无法确定本次交易是否构成关联交易。
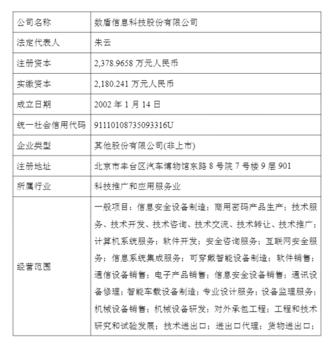
数盾科技官网显示,该公司成立于2002年,专注于国产密码技术研究、密码信息安全产品研发和信息安全整体解决方案服务,目前已形成密码安全产品、信息安全产品、等保服务、密评服务四大体系。

值得注意的是,数盾科技是首批获得国家密码管理局认定具有商用密码资质的公司、工信部专精特新“小巨人”企业、中国网络安全产业百强企业以及中国网络产业密码领域10强企业。天眼查显示,数盾科技今年以来已有多达108项中标记录,覆盖能源、金融、交通等多个行业。

从股权结构来看,数盾科技的股东背景较为复杂,目前共有50位股东。公司的实际控制人为朱云,其直接持股比例为19.49%。此外,股东名单中还包括中金资本、真为基金、深圳高新投等一系列知名投资机构。

作为本次交易收购方的佳华科技,其主营业务包括智慧环保、智慧双碳及低碳智慧城市业务。此外,公司建立了“数据工厂”体系,形成了智能制造、物联网工程、软件开发、运营服务、数据算力、数据能力的核心能力,为政企用户提供物联网大数据服务。
然而,受所处行业仍在调整期等因素影响,自佳华科技2021年由盈转亏以来,公司已连续四年陷入亏损困境。今年前三季度,公司实现营业收入1.66亿元,同比减少30.72%;归母净利润为-6723.79万元,仍未实现扭亏。

此外,佳华科技现金流状况也不容乐观。2022年至2023年,佳华科技经营活动产生的现金流量净额连续两年为负,分别为-2.16亿元和-1.29亿元。
2024年虽然实现148.91万元的正值,但这一改善迹象未能延续至2025年。2025年前三季度,公司经营活动现金流量净额为-4098.21万元,“造血”能力仍然薄弱。
截至11月21日收盘,佳华科技下跌2.28%,报收于48元/股,最新市值为37.12亿元。

校对:乔伊
制作:小茉
审核:许闻
注:本文封面图由AI生成
《中国基金报》对本平台所刊载的原创内容享有著作权,未经授权禁止转载,否则将追究法律责任。
授权转载合作联系人:于先生(电话:0755-82468670)
