【导读】辽宁证监局拟行政处罚杉杉控股,后者收购永杉锂业未履行要约义务
中国基金报记者 邱德坤
9月30日晚间,永杉锂业公告称,辽宁证监局拟对杉杉控股有限公司(以下简称杉杉控股)实施责令改正,给予警告,并处以500万元罚款等措施,主要是杉杉控股此前收购公司未履行要约收购义务。
公开资料显示,杉杉系由杉杉集团有限公司、杉杉控股、宁波杉杉股份有限公司组成,控股的两家A股公司分别是永杉锂业、杉杉股份。
涉嫌收购未履行要约义务
9月30日,杉杉控股收到辽宁证监局下发的《行政处罚事先告知书》显示,杉杉控股持有永杉锂业(彼时证券简称吉翔股份)已发行的有表决权股份超过30%,但在继续进行收购时未履行要约义务。

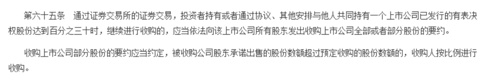
《中华人民共和国证券法》第六十五条第一款规定,通过证券交易所的证券交易,投资者持有或者通过协议、其他安排与他人共同持有一家上市公司已发行的有表决权股份达30%时,继续进行收购应依法向该上市公司所有股东发出收购上市公司全部或部分股份的要约。

来源:《中华人民共和国证券法》第六十五条
《行政处罚事先告知书》显示,2020年7月之前,宁波炬泰投资管理有限公司的控股股东为杉杉控股。截至2020年7月17日,杉杉控股通过宁波炬泰投资管理有限公司,持有永杉锂业已发行有表决权的股份比例达34.22%。
同时,2014年6月之后,吴军辉、宋晓玉为杉杉控股代持上海钢石股权投资有限公司全部股份,但杉杉控股仍实际控制上海钢石股权投资有限公司。
2020年7月17日,杉杉控股通过上海钢石股权投资有限公司签订股份转让协议,收购陕国投·持盈35号证券投资集合资金信托计划所持永杉锂业9.84%的股份比例,2020年7月30日完成股份过户登记。
杉杉系控股两家A股公司
官网显示,杉杉系创立于1989年,自2002年起连年位列中国企业500强,最初从事服装业务,当前业务涉及新能源科技、偏光片等产业,主要通过控股的两家A股公司杉杉股份、永杉锂业实施。
首先,杉杉股份专注于锂电池负极材料和偏光片业务的发展,2024年上半年的营业收入为88.20亿元,同比下降6.84%;归母净利润为1757.45万元,同比下降98.27%。

图为:杉杉股份2024年半年报
截至9月30日收盘,杉杉股份的总市值为210.1亿元。

永杉锂业主要生产碳酸锂和氢氧化锂等产品,用于供应锂电池正极材料的生产,致力于成为全球领先的高品质锂盐供应商。
2024年上半年,永杉锂业的归母净利润为6681.62万元,同比增长648.20%;扣非后净利润为-830.28万元,上年同期为-1342.84万元。

图为:永杉锂业2024年半年报
截至9月30日收盘,永杉锂业的总市值为40.51亿元。

编辑:安曼
审核:木鱼
《中国基金报》对本平台所刊载的原创内容享有著作权,未经授权禁止转载,否则将追究法律责任。
授权转载合作联系人:于先生(电话:0755-82468670)
