中国基金报 泰勒
兄弟姐妹们啊,A股又发生让股民瞠目结舌的事情。
一家公司连续8个涨停,持股5%以上的股东,一声不吭地清仓了,最后象征性买回4200股,公告一出,市场哗然。
这家公司叫我乐家居,清仓减持的股东叫于范易。


一起看看咋回事。
8连板我乐家居:股东6月30日-9月6日累计减持7.11%
6日晚间,连续8个涨停的我乐家居,发了一个公告,说股价暴涨期间,公司控股股东、实控人以及高管们都没有买卖股票。
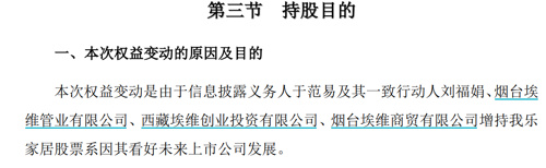
但是!另外的股东,于范易以及一致行动人刘福娟、烟台埃维管业有限公司、西藏埃维创业投资有限公司、烟台埃维商贸有限公司,他们在中报也就是6月30日的时候,还持有7.1124%的股份,合计持有22,440,408股。
结果,到了6日收盘,持股仅剩下4200股!
从中报到9月6日这段时间,一声不吭地清仓了!
当然,说清仓可能不严谨,因为最后,于范易他们买回了4200股。。。持股比例为0.0013%,减持比例为7.1124%。

上交所怒了,紧急下发监管函
这下市场彻底懵了!
前阵子,证监会发了减持新规:上市公司存在破发、破净情形,或者最近三年未进行现金分红、累计现金分红金额低于最近三年年均净利润30%的,控股股东、实际控制人不得通过二级市场减持本公司股份。
虽然这个新规对于范易的确不适用,因为于范易不是控股股东实控人,但他跟他的小伙伴一起持有超5%的公司股份,按规定是必须要先披露减持计划的,怎么能一声不吭就跑了呢?
很快,上交所给我乐家居发了监管函,上交所称,根据《证券法》《上市公司收购管理办法》相关规定,上述股东作为合计持股5%以上的股东,在持股比例变动达到5%时应当进行报告和公告,在该事实发生之日起至公告后3日内,不得再行买卖股票。公司相关股东的减持行为已涉嫌违反上述规定。
上交所称,根据本所《股票上市规则》第13.1.1条的规定,现对你公司及相关股东提出如下监管要求。
一、请你公司立即同相关股东核实股份减持情况,并向我部回函中明确列示相关股东于上述时间区间内的股份交易及持股比例变动明细;同时,立即自查是否存在违反《证券法》《上市公司收购管理办法》相关规定的情形。
二、请你公司董监高勤勉尽责,督促公司大股东认真学习相关规定,规范自身减持行为,充分保障上市公司及中小股东合法权益。

泰勒仔细查了一下规则,一致行动人持有同一家公司股份达到或者超过5%的,按照“合并计算”的原则予以处理。根据《上市公司收购管理办法》的规定,构成一致行动人的多个股东,其持股数量将被合并计算,并作为一个整体来遵守减持规则关于减持比例、信息披露等方面的规定。
投资者及其一致行动人之间,采取大宗交易、协议转让等方式转让股份的,视为减持股份,同样需要遵守减持规则规定。构成大股东减持、特定股东减持或者董监高减持的,分别适用减持规则相关规定。
而上市公司控股股东以及持股5%以上的股东,都叫大股东,减持前应当在首次卖出的15 个交易日前向证券交易所报告并预先披露减持计划,由证券交易所予以备案。
此外,上市公司大股东在3个月内通过证券交易所集中竞价交易减持股份的总数,不得超过公司股份总数的1%。
白纸黑字的规则清清楚楚,结果大股东悄无声息地清仓了!这个时候,考验监管层智慧处理的时候了。如果不加大处罚力度,后续其他公司的股东模仿减持就不好了。
此外,还有一种声音称,虽然法规都对减持有限制,但是交易系统却没有对应上,假设股份有限制,规定不能减持,但交易系统还是能操作。泰勒建议加强一下开发力度。
于范易是谁?
于范易第一次出现在前十大股东的时候是在2019年,2019年半年报中,于范易首度现身,彼时持有我乐家居231.59万股,持股比例达1.03%。此后每一季度于范易都有增持或减仓动作。

此前有媒体报道,天眼查显示,于范易担任了包括参与买入我乐家居股份的烟台埃维管业有限公司、烟台埃维商贸有限公司等在内的20家公司法定代表人,其所任职公司基本集中于山东。自2020年8月至2021年,于范易及其一致行动人一直频繁交易我乐家居股票。

而到了2021年年初,于范易及其一致行动人通过集中竞价方式累计增持公司352.27万股,最新持股已超越“举牌线”,合计持股比例达6%。
公告显示,举牌方此轮增持我乐家居股票系因其看好未来上市公司发展。本次权益变动不会导致控股股东、实际控制人的变化,不会对公司治理结构及持续经营产生重大影响。

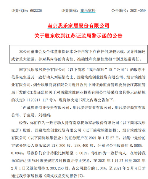
另外,2021年,于范易及其一致行动人在增持我乐家居期间未按时披露相关信息,因此收到江苏证监局警示函。

当年的公告显示,被出局警示函之后,于范易先生及其一致行动人表示服从江苏证监局的行政监管措施决定,同时将不断加强对相关法律法规、规范性文件的学习,加强持有上市公司股票证券账户的管理,加强与上市公司及监管部门的事前沟通,防止此类情况再次发生。
2021年于范易表示会好好学习法律法规,防止此类情况再次发生,到了2023年的9月,悄无声息清仓离去,大家说,这是不是故意试探监管?
央广网此前发了评论文章,很多违规减持者在减持股份“落袋为安”之后,受到的“监管措施”仅仅是一纸“监管函”、“警示函”,自己的“钱袋子”却丝毫不受影响。不疼不痒的“罚酒三杯”,诸多中小投资者认为违规成本太低。投资者呼吁,处罚规则能否让违规减持者确有痛感?
接下来,看监管怎么做了。
