

中国基金报 安曼
经过昨日的快速杀跌之后,27日早间,A股短暂回血,从AI板块流出的资金涌向被严重低估的消费板块。
截至午间收盘,

值得注意的是,A股继续缩量,半日成交5186.3亿元。同时,北向资金与汇率背道而驰,人民币反弹之际净卖出超24亿元。

人民币汇率震荡反弹,重回7.21关口。

此外,近日不少专家预测,7月份或出台更重磅楼市刺激政策。受该消息影响,港股、A股表现不尽相同。
港股市场上,房地产板块领涨。


A股市场上,家居用品板块领涨。

刚蹭上算力概念
大白马盘中闪崩
27日早盘,

从消息面上来看,26日晚间,
与此同时,据一财报道,根据网站数据分析工具SimilarWeb数据,前期ChatGPT的访问量增长率惊人,1月份的环比增长率为131.6%,2月份为62.5%,3月份为55.8%,在4月份明显放缓,环比增长率为12.6%,到了5月,这个数字已经变为了2.8%。6月的环比增长率有可能为负数。
访问量的下降的同时,对于算力的需求也将下降。
游资杀疯了
闪现多只退市股
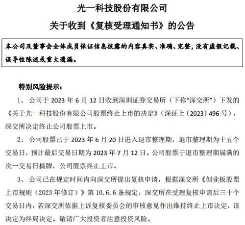
27日早盘,光一退再度涨停。这已经是光一退在退市整理期的第3个涨停板。连续涨停期间,该股累计上涨72.73%。

因触及财务类退市指标被深交所终止上市的光一退于6月20日进入退市整理期,预计最后交易日期为2023 年7月12日。
6月20日晚,光一退披露,公司股东张源于6月20日通过集中竞价方式增持1678万股公司股份,占公司总股本的4.1137%。增持完成后,张源共计持有公司3715万股股份,占公司总股本的9.1075%。
根据6月26日的龙虎榜数据显示,上榜营业部席位全天成交350.43万元,占当日总成交金额比例为169.29%。其中,买入金额为206.82万元,卖出金额为143.61万元,合计净买入63.21万元。
具体来看,知名游资现身龙虎榜,作手新一(


近一个月,光一退累计3次登上龙虎榜。其中,
据了解,目前游资正在豪赌深交所是否会取消光一退的退市。
此前公告显示,光一退于6月14日向深交所提交了终止上市的复核申请。6月30日,深交所将审议光一退的终止上市复核申请。

此外,光一退还遇到神秘人举牌。
6月20日晚,光一退披露,公司股东张源于6月20日通过集中竞价方式增持1678万股公司股份,占公司总股本的4.1137%。增持完成后,张源共计持有公司3715万股股份,占公司总股本的9.1075%。
根据证券时报的数据宝披露,名字叫张源的自然人在今年一季度末,共出现在12家A股上市公司前十大流通股东中,包括省广集团、信雅达、中文在线等。

光一退的涨停可能还有放手一搏的味道,27日早盘,和佳退、必康退也分别涨停,就让基金君有点看不懂了。


龙虎榜显示,知名游资宁波桑田路(
乐山大佛被卖了17亿元?
刚刚,景区回应
连日来,一则“楼市下跌,佛祖被卖了”的消息在网络上传播,称四川因经济下行,“前几天把乐山大佛给卖了”,并配了一张标题为“乐山大佛景区观光游览车和摊点30年经营权整体转让”的竞拍图片。

刚刚,乐山大佛风景名胜区管理委员会回应称,该交易确实存在,但并非近期,而是几年前。相关方表示,这是按照相关管理条例,正常的工作。
基金君发现,标题为“乐山大佛景区观光游览车和摊点30年经营权整体转让”的竞拍图片中,限时竞价结束时间为2021年11月29日17点。当前价为17.1亿元,保证金为1.5亿元。
公开信息显示,该项目挂牌起止日期为2021年10月26日-11月29日。景区观光游览车和摊点的30年经营权由乐山大佛实业有限公司获拍。
根据乐山市人大常委会发布的《乐山大佛世界文化和自然遗产保护条例》,乐山大佛保护范围内禁止擅自出让或者变相出让世界遗产资源;在乐山大佛保护范围内从事经营活动,应当经乐山大佛保护管理机构审核同意后,依法办理相关审批手续。乐山大佛保护管理机构应当根据规划要求和资源环境承载能力对经营活动实行总量和区域控制。
同时,该条例还写明,市中区人民政府应当组织有关行政管理部门对乐山大佛保护范围内经营的商品和服务价格加强审核和监督管理,保护旅游者的合法权益。

