
中国基金报记者 李智
监管出手,多家银行再收百万级大罚单,违法违规行为多涉及信贷业务。
12月1日,吉林银保监局一口气开出6张罚单,吉林银行和一分行合计被罚290万元。据吉银保监罚决字〔2022〕61号行政处罚信息公开表显示,吉林银行股份有限公司因监管意见整改落实不力;对股东入股资金审查不尽职,股东以非自有资金入股;非信贷资产风险分类不准确等三项违法违规事实。依据《中华人民共和国银行业监督管理法》第四十六条,吉林银保监局决定对其处以罚款140万元。该行的三位相关责任人被警告。

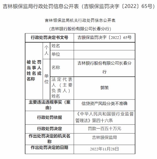
同日披露的吉银保监罚决字〔2022〕65号行政处罚决定书显示,吉林银行股份有限公司长春分行因信贷资产风险分类不准确,吉林银保监局决定对其罚款150万元。

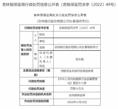
值得注意的是,吉林银行近期频收罚单。在11月30日,吉林银行股份有限公司长春瑞祥支行因贷款资金未按约定用途使用,被处罚款50万元。

官网显示,吉林银行是经原中国银行业监督管理委员会于2007年10月10日批准,由长春市商业银行更名为吉林银行,吸收合并吉林市商业银行、辽源市城市信用社而设立的股份有限公司;2008年11月完成吸收合并吉林省白山、通化、四平、松原等四个地区的城市信用社。目前,吉林银行在吉林省内9个市州和大连、沈阳拥有387个机构,发起设立10家村镇银行、1家贷款公司,参股一汽汽车金融有限公司。
多家银行收百万罚单
除此之外,近期还有多家银行收百万罚单,大多涉及信贷业务。
11月29日,恒丰银行股份有限公司扬州分行因信贷资金被挪作他用、票据业务贸易背景不真实、贷款审查不尽职等违法违规事实,依据《中华人民共和国银行业监督管理法》第四十六条第(五)项、《中华人民共和国行政处罚法》第二十八条第二款,银保监会扬州监管分局决定没收违法所得1.9万元,并处罚款105万元。

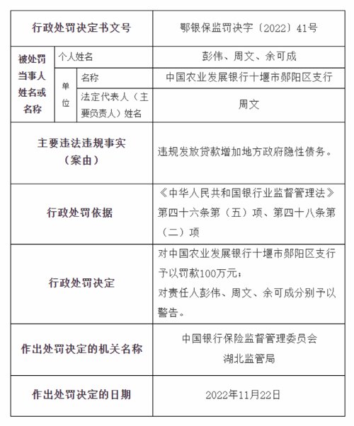
同日,鄂银保监罚决字〔2022〕41号行政处罚决定书显示,中国农业发展银行十堰市郧阳区支行因违规发放贷款增加地方政府隐性债务,银保监会湖北监管局决定对其罚款100万元,对三位责任人予以警告。

近日,北京大兴九银村镇银行因违规开展同业投资业务、个人贷款严重违反审慎经营规则、违规发放异地贷款等,北京银保监局对其责令改正,给予罚款合计140万元。

编辑:舰长
