
中国基金报记者 天心
三季度以来,随着市场调整,基金销售遇冷,多家中小基金公司基于成本等考量停止运营直销APP。与此同时,一些头部基金公司却在持续投入,对APP、微信小程序进行迭代升级。实际上,在150多家基金管理人中,目前维持APP运营的已不足4成。
三季度多家中小公司放弃运营直销APP
据中国基金报粗略统计,三季度期间,先后有4家基金管理人公告停止运营直销APP或关闭网上直销业务。
9月28日,长信基金发布公告显示,长信基金管理有限公司将于2022年12月31日起终止长信基金APP的运营及维护服务。投资者可使用统一账户信息通过长信基金微信公众号查询持有基金情况、办理交易类业务及账户业务。这也是年内第6家停运旗下APP的基金公司。
就在9月14日,国金基金宣布于2022年9月16日起下线移动客户端“及第理财PP”的运营及维护服务。中融基金8月10日也发布公告,于2022年8月26日起下线中融基金移动端APP的运营及维护服务。
此外,今年3月,方正富邦基金发布《暂停APP运营及维护服务的公告》,宣布自3月10日起暂停提供方正富邦基金APP手机应用软件的运营及维护服务。此后的5月30日起,英大基金起下线英大财富宝 APP 手机应用软件的运营及维护服务。紧接着,一个月后的6月30日,中海基金终止中海基金APP的运营及维护服务。
除了上述6家年内停运旗下APP的基金公司,长江证券资管也于9月14日公告称,于2022年9月16日起关闭公司网上交易平台的开户、认购及申购业务(仅网上交易),赎回、查询等业务仍可正常办理。早在两年前的2020年8月13日,长江资管公告称,由于业务调整,公司旗下手机APP应用软件“超级掌柜”于2020年8月15日起终止运营及维护服务。同年12月25日,公司微网页服务即微信公众号中的微网页交易模块终止运营及维护。
除了上述公司,近两年来还有东吴基金、德邦基金、红塔红土基金终止运营直销APP。
维持APP运营基金管理人不足4成
另据道乐研究院不完全统计,算上8月份泉果基金新上线的直销APP,截至10月初,共55家基金公司和5家券商资管公司运营直销APP。如果再剔除其中已公告于今年6月30日终止APP运营及维护服务的中海基金和即将于今年12月31日终止APP运营及维护服务的长信基金,目前运营直销APP的基金管理人还不足60家,这意味着,在150多家基金管理人中,目前维持APP运营的还不足4成。
实际上,除了一些中小型基金公司勉强支持APP运营最终又选择下线,有些公司甚至一直都没有APP。
对于这种现象,有基金分析人士分析表示,App、官网、微信公众号等一直是基金公司进行互联网直销的重要平台,但随着第三方互联网平台的持续壮大,互联网客户逐渐向第三方平台转移,尤其是中小基金公司,第三方平台贡献了相当大的客户比例,再加上运营和维护APP也需要不小的成本,导致不少直销APP成为鸡肋,有的公司就会选择放弃。
不过,也有基金公司内部人士也坦言,对于有些基金公司而言,直销平台也是传达公司价值观、品牌,以及更好地了解客户的重要平台,因此,综合考虑下,也不会轻易放弃对直销业务的投入。


多家头部基金公司迭代升级APP
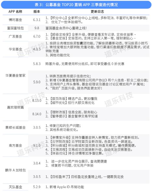
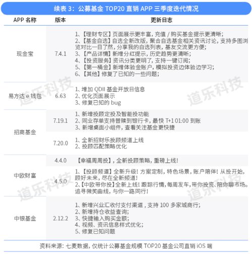
在不少中小公司下线直销APP的同时,也有多家头部基金公司三季度期间进行了重要功能迭代。
据道乐研究院统计,多家APP迭代了重要功能。比如,富国基金上线会员中心,鹏华基金上线目标盈功能,南方基金升级亲情宝,广发基金升级超级定投家。此外,多家APP对投顾、理财页面做了升级改版。如中欧财富升级投顾频道,嘉实基金对首页升级改版。


此外,道乐研究院还统计了基金公司面向C端客户及客户经理的微信小程序。
统计显示,目前共25家基金公司上线65个微信小程序。其中,广发、汇添富、嘉实、南方等头部基金公司甚至上线了四五个小程序。除去部分小程序注册时间未知,三季度新注册的小程序共8个。博时基金注册了两个用于活动的小程序,鹏华基金注册了一个用于企业微信服务的小程序。银华基金注册了三个用户培训课程的小程序,汇添富注册了一个用于服务客户经理及用户的小程序。
编辑:舰长

