
中国基金报 安曼
作为曾经的海南板块龙头*ST海创,开始了他的退市之旅。
16日早盘,更名为退市海创之后,直接暴跌超70%,截至发稿,下跌71.31%

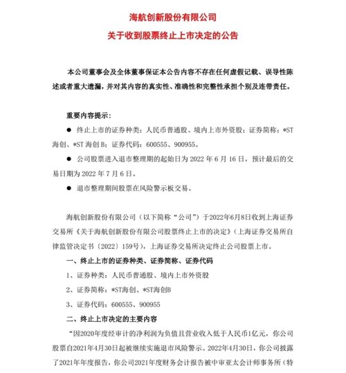
6月8日晚,*ST海创公告称,公司于6月8日收到上交所《关于海航创新股份有限公司股票终止上市的决定》,上交所决定终止公司股票上市。公司股票进入退市整理期的起始日为6月16日,预计最后的交易日期为7月6日。

因2020年度经审计的净利润为负值且营业收入低于人民币1亿元,公司股票自2021年4月30日起被继续实施退市风险警示。2022年4月30日,公司披露了2021年年度报告,公司2021年度财务会计报告被中审亚太会计师事务所(特殊普通合伙)出具无法表示意见的审计报告。该情形触及上交所相关规定的股票终止上市情形。
15套别墅卖了1个亿
*ST海创被退市,说明以前卖资产续命的保壳方式已经行不通了。
近几年*ST海创的主要收入来自九龙山旅游度假区的经营管理,但公司经营业绩并不稳定,2016年至2020年,公司营业收入都在1亿元以下,并且呈现逐年递减趋势。
到了2020年,营收只有1250万元。公司在公布2020年财报后,被继续实施退市风险警示。

到了2021年,公司的营收突然增至1亿元以上。随后,在回复上交所的问询时,公司回复道, 公司控股子公司浙江九龙山开发有限公司拥有由嘉兴市住房和城乡建设局颁发的房地产开发三级资质,并且列明了具体房产销售情况。

15套别墅卖了1.06亿元,但是由于延伸审计受到限制,会计事务所无法进一步就营收确认获取充分适当的审计证据。
上交所认为,公司应该依法依规对与主营业务无关的业务收入和不具备商业实质的收入予以扣除。上交所还强调,若公司涉嫌未按规定对营业收入予以扣除,规避终止上市,将在公司2021年年报披露后,及时提请启动现场检查等监管措施,并对公司及有关责任人予以纪律处分。
与此同时,上交所还要求年审会计师应当认真核实相关事项,履行审计程序,审慎发表公司2021年财务会计报告审计意见。
2021年财报公布后,*ST海创2021年度财务报告被出具了无法表示意见审计报告,主要因为会计事务所无法取得与评估持续经营能力相关的充分、适当的审计证据,因而无法判断海航创新运用持续经营假设编制2021年度财务报表是否恰当。
截至今年一季度末,*ST海创共有股东58499户。


