
四架疑似俄罗斯飞机飞入日本领空

据俄罗斯卫星通讯社8日报道,俄外交部发言人扎哈罗娃接受该媒体采访时谈及俄日关系,称目前双边关系“处于很糟糕的状态”。扎哈罗娃表示,日本外交政策遵循“亲西方路线”,导致的结果是俄日关系“光速遭到破坏”。
谈及日本外交政策,扎哈罗娃称,其服从于美国的政策。她还称,当一个相对不大的国家部署有美国大型军事基地时,就很难表现出独立性。在谈到日本就俄乌冲突所持立场时,扎哈罗娃批评称,日本“关心”乌克兰的方式看起来“荒谬”。
自俄罗斯对乌克兰发起特别军事行动后,日本紧密跟随美西方一道对俄进行制裁,涉及金融、科技等领域。综合俄新社、日本共同社此前报道,俄罗斯外交部3月21日宣布,鉴于日本在乌克兰局势上对俄实施单方面制裁,俄将停止与日本的和平条约谈判。对于俄方表态,日本首相岸田文雄次日表示强烈抗议,称“绝对无法接受”。俄罗斯外交部6月7日宣布暂停执行俄罗斯与日本关于在海洋生物资源捕捞领域合作的协议,直到日方履行所有财政义务。日本内阁官房长官松野博一8日对俄方此举表示“遗憾”。
此外,俄罗斯外交部7日宣布,暂停执行俄罗斯与日本关于在海洋生物资源捕捞领域合作的协议,直到日方履行所有财政义务。协议暂停后,日本渔民被禁止在俄罗斯南千岛群岛、日本称北方四岛附近海域进行捕捞。俄外交部发言人扎哈罗娃当天表示,1998年俄日两国就海洋生物资源捕捞领域合作的若干问题签署政府间协议,俄方一贯将基于协议的互动视作双方渔业合作的重要方向之一。日方“冻结”了协议规定的应付款项,推迟签署关于向俄罗斯萨哈林州提供无偿技术援助的相关文件,而这些文件是确保这一俄日政府间协议有效运行的组成部分。
俄外长:俄乌两国元首会晤的前提是恢复双方谈判
环球网消息,据俄罗斯塔斯社6月8日报道,俄罗斯外长拉夫罗夫8日在同土耳其外长恰武什奥卢会谈后举行的新闻发布会上表示,只有在俄乌两国的谈判恢复之后,俄罗斯总统普京和乌克兰总统泽连斯基才有会晤的可能。
拉夫罗夫表示,乌克兰领导人在同俄方会谈一事上的态度是很不严肃的。他说:“泽连斯基一再宣称,只有当俄罗斯把相关人员撤至2月24日特别军事行动开始前的接触线后,才会恢复谈判。这是一种极不严肃的态度,该态度完全违背了乌克兰代表团3月29日在土耳其伊斯坦布尔所提的倡议。”
拉夫罗夫还说,乌方自四月中旬以后就再没就俄方所拟协议草案作出回应。
佩斯科夫:今年6月不举行普京总统与民众的直播连线活动
据央视,当地时间6月8日,俄罗斯总统新闻秘书佩斯科夫表示,今年6月不会举行普京总统通过电视直播与俄民众进行连线的活动,该活动何时举行暂时还不明了。
“与普京直接连线”活动始于2001年。在该活动上,俄罗斯总统普京将通过电视和网络等平台,以视频连线的方式回答民众关心的问题。
俄外交部:美国已向俄罗斯媒体“宣战”,不给俄记者发放或延长签证
美国国务院6日指责俄罗斯试图“恐吓”驻莫斯科的美国记者,称这些记者因美对俄制裁而受到报复性威胁。而俄驻美大使安东诺夫同日则表示,俄驻美记者面临被禁止报道等限制,还受到美情报人员的骚扰。据俄新社8日最新报道,俄外交部称,美国已向俄罗斯媒体“宣战”。
报道称,俄外交部还表示,美国不给俄罗斯记者发放或延长签证。
当地时间6月8日,俄罗斯外交部表示,如果美国对俄罗斯媒体的迫害不停止,那俄罗斯将采取回应措施。
俄媒:乌克兰境内所有居民,
可来这里申请俄罗斯护照
据央视新闻消息,当地时间8日,塔斯社援引赫尔松州军民政府官员的话称,目前乌克兰境内所有居民都可以在赫尔松州申请和获得俄罗斯护照。
此前一天,赫尔松州军民政府副主席斯特烈穆索夫表示,赫尔松州将举行全民公投,以决定是否加入俄罗斯。但其未透露具体时间。
5月29日,斯特烈穆索夫曾在接受路透社采访时称,暂不举行全民公投,因为首要任务是恢复赫尔松州的秩序。
另据参考消息网6月7日援引俄媒报道,赫尔松州军民行政机构副主席斯特列穆索夫7日表示,赫尔松州的首家俄罗斯银行开始运营,当地居民一个半月后就可以开设银行账户。
斯特列穆索夫说:“现在一切都在试运行,银行开始工作。”据他介绍,另有几家俄罗斯银行也打算在赫尔松开设分行。斯特列穆索夫表示,新的银行体系正在建立中,赫尔松境内的乌克兰银行将不再运营。
人口130万的赫尔松州位于乌克兰南部,东临亚速海,“母亲河”第聂伯河就从该州北部注入黑海。该州黑土面积大,日照充沛,一年中适宜植物生长的时期有200多天,是农业工业产业化的大州,享有“乌克兰面包篮”之美誉。
乌称部分地区“战事艰难”
最新战事方面,俄国防部7号称,俄军使用精确制导武器摧毁了乌克兰的多个指挥所、炮兵阵地、部队和武器装备集结点以及弹药库。俄军防空系统还在哈尔科夫等地区击落了多架乌克兰无人机。俄空军战机和导弹部队也打击了多个乌克兰军事目标。
俄国防部长绍伊古同一天宣布,俄军已控制卢甘斯克和顿涅斯克的大片地区。包括顿涅茨克地区的重镇红利曼和斯维亚托戈尔斯克,以及其他15个居民点已处在俄军控制之下,卢甘斯克地区的北顿涅茨克市居民区也已完全在俄军控制之下。
乌克兰总统泽连斯基7号表示,北顿涅茨克、利西昌斯克等地战事“仍然非常艰难”,乌军正在“奋勇保卫顿巴斯地区”。
同一天,泽连斯基在接受外国媒体采访时再度表示,愿意同俄罗斯总统普京开展和平谈判。不过,他也强调,只有恢复2月24号前的控制线位置,乌克兰才有可能与俄罗斯进行谈判,乌克兰的最终目标仍然是收回所有领土。
默克尔:没什么可道歉的

默克尔强调她的做法是为乌克兰着想,因为如果北约2008年为乌克兰开了绿灯,只会导致俄罗斯更快采取行动,“我非常确定,普京不会让它发生,对他来说,这种行为就是宣战。我不认同,但我理解他的想法。”
最后,默克尔表达了对朔尔茨中止“北溪二号”项目并向乌克兰提供武器的不满,她说她在担任总理时是反对这么做的,她本打算和法国一起领导外交行动。

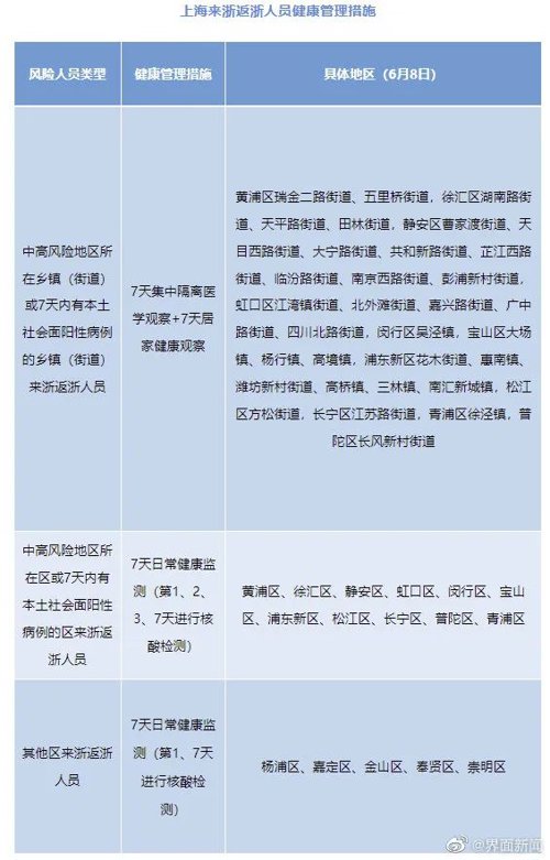
7日的时候,浙江省发布《关于科学精准做好疫情防控加快人员货物自由流动的通知》,要求科学精准落实疫情防控措施,高效推进人畅其行、物畅其流。
在加强省际人员流动方面,《通知》提出了分类分级管理的做法,省外低风险地区人员参照省内低风险地区相关规定执行。对于省外中高风险地区所在设区市来浙返浙人员,也没有关于携带核酸检测阴性证明的强制性规定,取而代之的是“倡导其在来浙首站进行免费的‘核酸+抗原’双检测,抗原检测阴性后即可自由流动”。
但当时有媒体致电浙江省杭州市、温州市、宁波市、绍兴市等12345市民热线时,工作人员均明确告知,上海进入当地的人员,仍需遵守“7+7”的健康管理措施。

