
中国基金报记者 方丽 陆慧婧
本周一刚刚上架发行的第三批同业存单基金,又以“闪电战”的速度结束发行。
5月26日下午,广发基金公告,旗下同业存单指数基金提前结束募集,27日起不再接受认购,原定9天的募集期缩短至4个工作日。
据基金君了解,广发同业存单指数基金募集金额已达百亿上限,另一只国泰同业存单指数基金今日也已募满100亿,大概率也将提前结束募集。
而自5月30日起,基金发行市场又将迎来第四批5只同业存单基金接档发行,这类基金即将再次迎来扩容,投资者又有了更多的低风险理财投资工具。
两只同业存单基金提前结束募集
第三批同业存单基金合计大卖300亿
今年以来持续火爆的同业存单基金又将诞生两只百亿“爆款”。
5月26日下午,广发基金官网挂出《关于广发中证同业存单AAA指数7天持有期证券投资基金提前结束募集的公告》,公告中称,广发中证同业存单AAA指数7天持有期基金自2022年5月23日开始募集,原定募集截止日为2022年6月2日。

为更好地保护基金份额持有人利益,基金管理人广发基金决定将募集截止日由原定的2022年6月2日提前至2022年5月26日(即本基金最后一个募集日为2022年5月26日),并自2022年5月27日起不再接受认购申请。
有销售渠道反馈,截止5月25日,广发同业存单基金募集金额已达100亿发行额度上限,因此提前结束募集。事实上,不止广发基金,同样于23日首发的国泰同业存单基金也已经大卖100亿,大概率也将提前结束募集。
除了广发、国泰,中欧同业存单基金也已经到了最后的募集截止日,这也意味着5月25日将有3只同业存单基金同时结束募集。
据一位渠道人士透露,截止5月24日,中欧同业存单基金募集金额已经突破50亿元,银华、博时旗下同业存单基金销售金额也均已超过20亿元,加上5月25日的募集资金,发行数据还将进一步攀升。
除此之外,同样是第三批获批的易方达同业存单基金也将于5月26日启动首发,根据此前公布的发行档期安排,第三批6只同业存单基金均将在端午小长假前结束发行。
在低风险客户群体中较受欢迎
渠道备战新一批同存基金发行
在一位业内人士看来,部分同业存单基金率先提前结束募集的主要原因是该基金是托管行第一只托管的同业存单指数基金,一般情况下,托管行也是基金的主代销渠道,此前该渠道没有上架销售过同类基金,因此此次取得了较好的发行效果。
还有业内人士透露,部分同业存单基金的主销售渠道当中,低风险客户群体占比较高,也利好同业存单基金发行。此外,一些预计后继建仓较快,能够较早打开申赎的同业存单基金也更受渠道欢迎。
也有银行渠道人士反馈,尽管同业存单指数基金跟踪的都是中证中证同业存单AAA指数,产品未来业绩表现差异不大,但投资者在认购时还是会考虑拟任基金经理的投资能力,部分管理固收产品经验丰富的基金经理相对更受投资者青睐,因此在多只产品同时发行时,能够率先提前结束募集。
一位银行渠道人士表示,作为目前的创新产品,还是有不少投资者对同业存单基金不太熟悉,事实上,同业存单基金尽管是低风险产品,净值也不是完全不存在回撤,过往年化收益率相比其他稳健型产品也没有显著优势,因此银行理财经理向投资者介绍同业存单基金时,也还是只能推荐给一些风险偏好较低的投资者作为流动性管理工具,其他类型的客户群体对这类基金兴趣不大。
“同业存单基金目前比较大的卖点就是市场行情低迷的‘避风港’,目标客户群也就是近期求稳的客户。”另一位银行渠道理财经理也持类似的观点。
一位银行渠道人士告诉基金君,随着部分同业存单基金提前结束募集,他所在的支行网点也已经完成了销售目标,近期还在发行的同业存单基金暂时不再主动发力销售,后期储备的客户将等待新一批同业存单基金上线。
第四批同存基金“接力”
在第三批同存基金销售如火如荼之际,第四批同存基金宣布“接力”发行。基金君已在各大平台看到这些基金公司开始进行相关预热宣传。
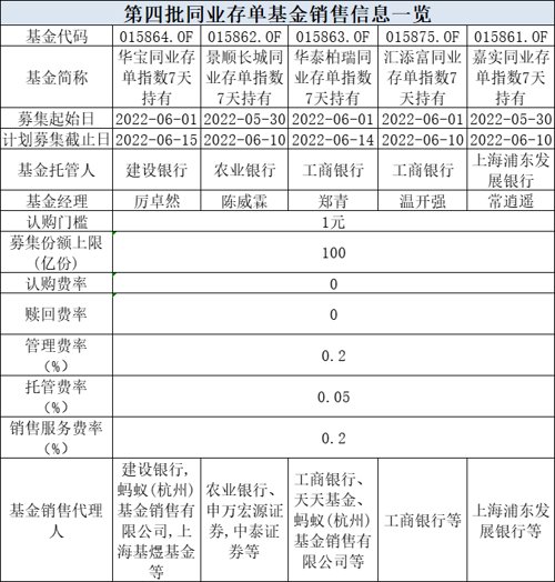
目前华宝、景顺长城、华泰柏瑞、汇添富、嘉实等第四批同存基金均发布了招募说明书和发售公告,从发行时间来看,景顺长城和嘉实基金宣布下周一,也就是5月30日开始发行,而汇添富、华宝、华泰柏瑞选择在6月1日开始发行。
第四批整体发行时间并不长,景顺长城、汇添富、嘉实旗下同存基金的募集截止日均为6月10日,而华泰柏瑞为6月14日,华宝则为6月15日。

往往新基金的托管行也是这只基金的主代销行,是销量的主要来源。从托管行来看,华泰柏瑞和汇添富均选择工行托管,而华宝为建设银行、景顺长城为农业银行,嘉实则选择了上海浦东发展银行作为托管行。
与前三批产品相同,这批产品同样规定,每个基金账户单笔最低认购金额为1元,实施100亿元的募集规模上限,并将采取“末日比例确认”的方式实现规模的有效控制。
值得注意的是,同业存单指数基金费率较低,认购费、申购费和赎回费均为零,年管理费、年托管费、年销售服务费合计仅为0.45%,最大限度降低了投资者的参与成本。
不仅如此,第四批同存基金也选择了一些从业年限较长的基金经理来管理,为基金的顺利运作保驾护航。
业内人士表示,自同存基金上报以来,基金行业就对这类产品热情度非常高。在去年9月30日基金公司上报同业存单指数基金以来,仅1个多月时间就有超过90家基金公司上报此类产品,热度罕见,显示出整个基金行业对这类产品的重视。
截至5月26日,目前已经上报等待审批同业存单基金还接近100只,差不多所有基金公司都在申请这款基金。未来同业存单基金的审批有望常态化,后续此类基金的发行或许会持续接力。
今年发行“百亿级”新基金或增至6只
2022年销声匿迹的百亿级基金,在这个5月份“彻底被打开”。若算上国泰和广发这两只即将成立的百亿级基金,今年百亿级新基金将增至6只。
具体来看,WIND资讯数据显示,今年以来首只百亿级基金是招商添安一年定开,该基金成立于3月3日,募集规模达到150亿,属于中长期纯债基金。
除了这只基金之外,其他“百亿级”基金均为同业存单基金。先是招商同业存单指数7天持有基金4月28日宣布成立,募集仅两天就吸引超过百亿,比例配售之后募集规模为100亿。
紧随其后是华夏基金宣布,华夏中证同业存单AAA指数基金成立,该基金最终合计募集99.82亿元,募集有效认购总户数超过4.6万户,考虑到同业存单基金均设定了100亿的募集上限,可谓是接近满额募集。

值得一提的是,受今年股市大跌影响,基金发行遇冷,多只基金募集失败,爆款基金几乎“销声匿迹”,尤其是权益基金发行非常惨淡。
但正因为权益市场大跌,让市场风险偏好明显下降,投资者对低风险产品的需求度明显提升,而包括同业存单基金在内的低风险产品吸引力大增,因此成为目前发行市场的新爆点。
数据显示,截至5月26日,今年以来新基金中有14只首次募集规模超过50亿,其中仅2只为偏股混合型基金,其他均为债券类品种。
若从2022年全年数据看,今年以来合计成立了552只新基金,募集规模达到4164.58亿元,其中债券型产品占据“半壁江山”,今年成立136只基金合计募集2102.61亿元,占比50.49%。而2021年债券型基金占比仅25.28%,差异巨大。
业内人士预期,市场震荡之下,低风险产品更受到市场关注。在今年股市调整、理财产品全面净值化转型的背景下,具备较高性价比等相对优势,因此,该类产品在今年获得了资金的追捧,诞生了多只百亿级的爆款基金,预计该类产品的火热仍会持续一段时间。
编辑:舰长

