点蓝字关注,不迷路~
来源:证券时报
2021年业绩披露进入高峰期,又到了几家欢喜几家愁的时候。
对于因触及财务类退市指标被实施退市风险的公司而言,2021年财报是关键点,若公司业绩好转,公司有望“摘帽摘星”,但如果业绩继续恶化,则有可能被终止上市。
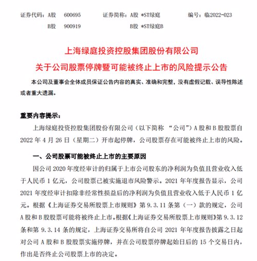
4月25日晚间,*ST绿庭发布2021年财报,公司2021年度经审计扣除非经常性损益后的净利润为负值且营业收入低于人民币1亿元。根据《上海证券交易所股票上市规则》,公司A股和B股股票可能将被终止上市,公司股票自4月26日起停牌。
与此同时,也有已经发布可能被终止上市公告的公司延迟提交年报,但随着年报截止日的临近,留给公司考虑的时间不多了。
*ST绿庭触及终止上市情形
4月26日晚间,*ST绿庭发布2021年财报,全年实现营业收入9774.93万元;归属于上市公司股东的净利润2161.76万元;归属于上市公司股东的扣除非经常性损益的净利润-3120.62万元。
因公司2020年度经审计的归属于上市公司股东的净利润为负值且营业收入低于人民币1亿元,公司股票已被实施退市风险警示。2021年年度报告显示,公司2021年度经审计扣除非经常性损益后的净利润为负值且营业收入低于人民币1亿元。
根据《上海证券交易所股票上市规则》第9.3.11条第(一)款的规定,公司A股和B股股票可能将被终止上市。公司股票(A股股票简称:*ST绿庭,股票代码:600695;B股股票简称:*ST绿庭B,股票代码:900919)自4月26日(周二)起停牌。

与此同时,公司还收到了交易所关于拟终止公司股票上市的事先告知书,因公司股票已经触及终止上市条件,交易所拟对公司股票作出终止上市的决定。
如果决定对公司股票实施终止上市,根据《上海证券交易所股票上市规则》的规定,公司股票交易将进入退市整理期,交易期限为15个交易日。退市整理期届满后5个交易日内,上交所对上市公司股票予以摘牌,公司股票终止上市。
从近几年公司业绩来看,公司营收都没有超过1个亿,并且2020年营收一度下降至只有0.26亿元。2021年,公司不良资产业务取得一定营业收入和利润,处置沈砖公路工业房产和部分申万宏源股票取得收益,公司营收突然大幅增长至0.98亿元,但仍未超过1亿元。
根据交易所相关规定,公司不良资产业务收入应予以扣除,该部分业务所产生的利润计入非经常性损益。公司2021年净利润虽然实现扭亏为盈,但扣非净利润为-0.31亿元,触及了交易所财务类终止上市情形。

公司公布的财报数据显示,截至2022年一季度末,公司股东户数为5.41万户。
公司股价大跌80%
资料显示,绿庭投资主要从事不动产领域的投资和资产管理业务。在不动产投资领域,公司以多种方式投资于存量物业,通过专业化的管理,对其进行改造和运营,获取投资收益。自2020年起,公司的投资业务着力聚焦不良资产业务方向,通过参与公开市场拍卖或协议转让等方式从银行、AMC等为主的不良资产市场上收购不良资产。
近年来,国家对于境外投资、房地产、资产管理等的监管政策均有所调整。公司表示,区域经济、房地产融资政策以及资产管理业务政策等因素变化,均可能会对公司业务造成一定的影响。公司将根据政策要求,调整业务结构和业务模式,但是仍存在适应政策调整不利的风险。
2021年,公司投资业务以困境地产为底层资产的不良资产业务为主。公司表示,针对计入债权投资及以公允价值计量且其变动计入当期损益的金融资产等的不良资产项目,公司面临来自原债务人或担保人的信用风险、抵押物价值变动的市场风险。债务人或者其担保人实际或可能发生信用恶化、抵质押物价值下降以及债务人盈利能力下降都将可能导致公司的不良资产项目质量恶化,以及公司在处置此类资产的时间比预期更长,从而可能对公司的经营业绩和财务状况产生重大不利影响。
2021年三季报显示,公司营收增长至0.52亿元,归属母公司股东净利润和扣非后归属母公司股东净利润均为正数,不少投资者可能以为公司2021年财报公布后可能将“摘帽”,*ST绿庭股价曾接连上涨,去年11月11日,公司股价一度涨至8.72元,但随后公司股价持续震荡走低。
今年1月27日,*ST绿庭发布2021年业绩预告,预计2021年年度实现归属于上市公司股东的净利润为1800万元至2700万元,但预计2021年年度实现归属于上市公司股东的扣除非经常性损益的净利润为-3500万元至-2500万元,营收预计为7000万元至10500万元。
这也就意味着,公司能否“摘帽”还存在较大不确定性,在业绩预告公布后,*ST绿庭股价接连跌停,近期随着财报披露日临近,公司股价再次连续跌停。4月25日,*ST绿庭股价跌停,报1.7元,自2021年11月中旬的阶段最高价8.72已跌去80%。
部分ST公司延迟提交年报
此前预计在4月26日披露公司年报的部分公司,选择了延迟提交年报。
4月25日晚间,*ST丹邦公告称,原定于2022年4月26日披露公司2021年年度报告及2022年一季度报告,因目前编制工作尚未完成,会计师需对公司修正数据执行审计程序,无法在预约时间披露。公司2021年年度报告及2022年一季度报告披露时间将延期至2022年4月30日。
同时,公司还公告称,鉴于广深会计师事务所在公司《2021年度财务报表审计报告》的初稿出具的初步沟通意见,公司预计2021年度财务会计报告可能被出具无法表示意见的审计报告。
公司2020年度经审计的扣除非经常性损益前后孰低的净利润为负值且全年营业收入低于1亿元、2020年度财务报表被亚太(集团)会计师事务所(特殊普通合伙)出具了无法表示意见及2020年度内部控制审计报告被亚太(集团)会计师事务所(特殊普通合伙)出具了否定意见,触及了《深圳证券交易所股票上市规则(2020年修订)》有关实施退市风险警示和其他风险警示规定的情形,公司股票交易于2021年4月30日起被实施“退市风险警示”和“其他风险警示”。
此外,*ST数知、*ST天龙也延期披露2021 年年度报告及 2022 年第一季度报告。*ST数知2021年年度报告的披露日由2022年4月26日延期至2022年4月29日。*ST天龙将于2022年4月29日披露2021年年度报告及2022年一季度报告。
分析人士指出,对于一些缺乏持续经营能力、业绩差或持续亏损企业,存在严重财务造假等行为的ST公司,随着财报披露截止日临近,公司也将迎来最后关键时刻,投资者要特别注意。

