中国基金报记者 李树超
临近春节,A股跌跌不休,公募巨头和顶流基金经理联合出手了!
1月27日,多家公募巨头发布公告,基于对中国资本市场长期健康稳定发展的信心,将在近期出巨资自购旗下偏股型基金,所投资的基金持有期限不少于一年。
银河证券基金研究中心数据也显示,目前公募最大可买入A股资金超过7100亿元。基金销售渠道消息,2022年开年大跌期间,主要销售渠道出现明显的资金净流入态势,而张坤、朱少醒等顶流基金经理也出手了,对旗下基金打开申购,投资者借助公募基金“抄底”A股,有了更好的投资工具。

6大公募巨头出手了
自购5.4亿权益基金 持有不低于1年
1月27日,南方基金公告称,公司基于对中国资本市场长期健康稳定发展的信心,本公司自公告之日起30个交易日内以固有资金申购公司旗下偏股型公募基金,合计出资将不低于 5000 万元,并持有3年以上。

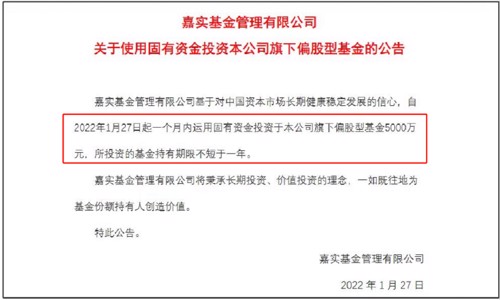
同日,嘉实基金也发布公告称,公司基于对中国资本市场长期健康稳定发展的信心,自2022年1月27日起一个月内,运用固有资金投资本公司旗下偏股型基金5000万元,所投资的基金持有期限不短于一年。

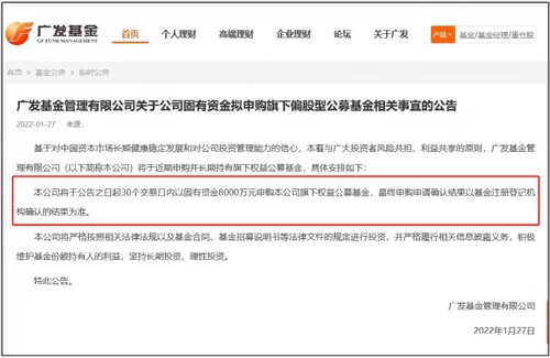
此外,汇添富、易方达、富国、广发基金也纷纷发布公告,将出资自购旗下偏股基金,并承诺持有期限不少于一年。自购金额分别为2个亿、1个亿、6000万、8000万不等。




据记者统计,截至1月26日,2022年开年,已有22家基金管理人,自购总金额超过4.9亿元,加上今天6大巨头的自购金额5.4亿元,今年开年不足1个月,基金公司自购金额已经超过10个亿,展现了公募基金对股市未来的信心。
针对上述现象,北京一位中型公募基金高管表示,基金公司自购自家基金,体现了基金公司与投资者利益的绑定,也体现了公司对A股和基金投资的信心。在当前市场不断下跌期间,基金投资的价值凸显,很多股票进入了价值投资区间,表明了专业资产管理机构对中长期投资机会的看好。而对广大投资者而言,股市调整也提供了一次较好的增加权益资产配置的机会。
上海一位公募基金也对记者表示,对于长期资金而言,市场的短期调整或许是比较不错的布局优质资产的机会。目前,多家公募拿出“真金白金”自购公司旗下偏股基金,未来还有更多公司可能会随后跟进,启动自购程序,展现了公募基金管理人对后市的信心。
“新子弹”在路上
公募可投A股资金至少7100亿
近日,中国银河证券基金研究中心发布数据也显示,公募最大可买入A股资金7104亿。其中,已经披露季报的股票方向基金剩余资金6189亿元,未披露季报的股票方向基金剩余资金689亿元,2022年1月新成立股票方向基金剩余资金226亿元。
具体来看,根据披露2021年第4季度季报的每只股票方向基金现有持仓比例与基金合同中规定的股票比例持有上限的差额,可以计算出这些基金在2021年4季度末时点可动用买入A股股票的剩余资金是6189亿元。其中按照股票基金与混合基金的划分看,股票基金的剩余资金是1023.57亿元,混合基金的剩余资金是5165.76亿元。
第二,未披露季报的2021年11月、12月两个月募集成立的股票方向基金资产规模1723.64亿左右。假设截止今年4季度末已经建仓40%,还剩余40%股票资金头寸大约689.45亿元。近期股市出现持续低点,这些基金是可以逢低吸纳完成建仓工作的。
第三,1月份股票方向基金共募集资产规模453.92 亿。这些基金应该来说还未来得及大规模建仓,股市如果出现相对低点可以大规模建仓的,按照50%比例计算有226.96亿元。
“目前,公募最大可买入A股资金7104亿,这些资金将成为投向A股重要的增量资金,在股市下行阶段,也是基金建仓的大好时机。”北京一位绩优经理表示。
记者从北京一位基金销售渠道人士处也获悉,目前看,主要销售渠道数据也显示,在2022年开年股市大跌、基金净值调整期间,主要销售渠道显示是净申购的状态。比如蚂蚁等渠道近几日大跌,也是显示持续净申购,这也说明投资者“越跌越买”,投资操作比较理性。
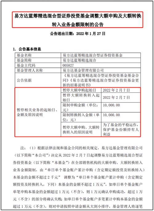
另外一个大消息,千亿顶流基金经理张坤管理的易方达蓝筹精选也发布公告称,为了基金的平稳运作,保护基金份额持有人利益,在该只基金限购很长时间后,也将在2022年2月7日,将限购金额打开到1万元,正式接受资金的申购。
同期,朱少醒管理的富国天惠基金,也将大额限购金额扩容到2万元,将在2022年1月28日正式实施。
“基金公司一般会基于投资者利益考虑,在市场较热时主动限制申购,防止投资者高位接盘;而在市场相对较低位置,可能会打开申购,鼓励投资者在市场相对底部买入,获取更便宜的筹码,未来有可能得到更好的投资回报。顶流基金经理的打开基金申购的操作,说明他们认为当前股市更具投资价值,希望投资者在相对底部买入,获取更好的长期回报。”沪上一位绩优基金经理告诉记者。


编辑:舰长

