中国基金报记者 林雪
临近新年,两大白酒LOF双双大手笔分红,派发“红包”。
近期,国内最大的权益基金招商白酒LOF发布分红公告,A份额和C份额每10份分别分配0.45元;鹏华酒LOF也公告,A份额每10份分红4.7元,C份额每10份分红0.8元。
按照三季度末的基金份额算,此次两只白酒指数基金的分红金额大约都在30亿元左右,合计超过了60亿元。
今天白酒板块却表现不太好,中证白酒指数大跌了5.01%。不过市场人士也表示,相比5万亿白酒股市场,60亿分红影响不会太大。

招商中证白酒LOF年内最大手笔分红
12月29日,招商中证白酒指数证券投资基金(场内简称:白酒基金LOF)发布2021年第三次分红公告。这次的分红方案是,每10份A类和C类基金份额均分配0.45元。按基准日2021年12月24日算,白酒基金LOF 此次A份额和C份额的可供分配利润分别为307.23亿元、19.78亿元。
公告也称,招商中证白酒指数A在收益分配基准日12月24日的净值是1.4178元,招商中证白酒指数C的净值为1.4171元。
另外,此次分红的权益登记日是2021年12月31日,现金红利发放日是2022年1月5日(招商中证白酒指数A)、2022年1月4日(招商中证白酒指数C)。2022年1 月 6 日起投资者可以通过资金账户查询到账红利款。

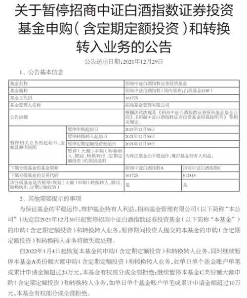
12月29日,招商中证白酒指数基金也发布了暂停基金申购(含定期定额投资)和转换转入业务的公告。其表示,为保证基金的平稳运作,维护基金持有人利益,招商基金决定将自2021年12月30日起暂停招商中证白酒指数基金的申购(含定期定额投资)和转换转入业务,直到1月4日起恢复。
同时继续暂停招商白酒A类份额大额申购(含定期定额投资)和转换转入业务,如单日单个基金账户单笔或累计申请金额不能超过20万元;继续暂停C类份额大额申购和转换转入业务,也就是单日单个基金账户单笔或累计申请金额不能超过10万元。

鹏华酒LOF也分红了
12月28日,鹏华中证酒指数证券投资基金(LOF)也发布2021年第一次分红公告。此次分红方案是,以12月20日为收益分配基准日,每10份A类基金份额分红4.7元,每10份C类基金份额分红0.8元。
公告还显示,鹏华酒A份额和C份额,在基准日12月20日的净值分别为1.0720元、1.0940元,可供分配利润分别为23.67亿元和1.34亿元。另外,分红的权益登记日是2021年12月29日,现金红利发放日是2022年1月4日(场内)、2021年12月31日(场外)。

招商中证白酒LOF今年已经分红两次
截至今年三季度末,招商中证白酒指数基金的规模达到了928.95亿元,较二季度末的697.62亿元增长了33%左右,距离千亿规模仅一步之遥,其已经成为全市场最大的权益类公募基金。
实际上,招商中证白酒指数LOF曾在今年9月、12月先后派发两次分红。9月2日的分红方案是A份额和C份额均是每10份分红0.12元,按照8月27日的基准日算,当时可供分配利润分别为375.74亿元、12.45亿元。

12月9日的分红方案是每10份分红0.28元,按照基准日12月2日算,A份额和C份额可供分配的利润分别为335.49亿元、21.15亿元。因此,此次第三次分红算是年内最大的。

从今年的收益表现看,截至12月28日,招商中证白酒指数A今年以来的收益率为2.5%。

从今年的收益表现看,截至12月28日,鹏华酒A今年以来的收益率为3.29%。鹏华酒中证酒指数型证券投资基金在今年三季度末的规模为90.84亿元。
今年12月17日,鹏华酒中证酒指数型证券投资基金LOF公告称,2021年12月20日起,A类和C类份额的单日申购额度分别为2万元、1000元。

编辑:舰长

