
昨天(11月16日),国美内部发布的一份《关于违反员工行为规范的处罚通报》在网络上引发热议,并在当天登上微博热搜。
据南方都市报,国美方面回应“此事属实”。另据红星资本局,国美集团公关部的相关负责人证实该文件确实存在,“站在公司的角度,一定会遵循员工手册,对员工进行一定的管理。”


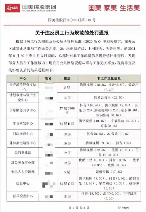
网传国美公司的处罚声明
网传资料显示,国美在2021年8月30日至9月3日期间对在上班时间看视频、听音乐、刷新闻的员工进行了通报处罚。
通报罗列各个区域员工在办公区域从事与工作无关之事,如:电脑游戏、上网聊天、听音乐等等。
这份处罚书包含了员工的所在部门,姓名,甚至后台的非工作流量,情况显示其中多数员工在腾讯视频、抖音上“摸鱼”的时间最多,最显眼的是计划审计与资产安全中心的员工,在网易云音乐上听了22.5个G,比其他楼层一些看视频的流量都多。
根据《员工行为规范及办公场所管理标准》中相关规定,予以警告处罚,部分外包员工予以清退。
不过目前这个管理制度或暂时只在国美总部(北京)执行,有国美华南区员工表示,暂时还没收到相关通知。
有网友认为:
人不是机器,也需要休息
企业太计较,格局有点小
仅靠管理上网并不能提升效率





也有网友持不同意见:
上班摸鱼肯定是错的,企业按规章制度处罚很正常。


还有网友关注的是:

来 源 | 南方都市报、潇湘晨报、红星资本局、公开资料

本期编辑 刘雪莹
拜登重申不支持台独!中美元首视频会晤结束,会谈重点内容有哪些?
26元/杯的高铁奶茶被吐槽不如1块钱香飘飘?日销额近8万元,背后公司有多赚钱?

