中国基金报记者 吴羽
12月1日午间,万科瑧山海家园官方微信公众号发布万科瑧山海家园销售方案补充公告。
根据深圳市政府最新指示
将把登记名单提交政府核查
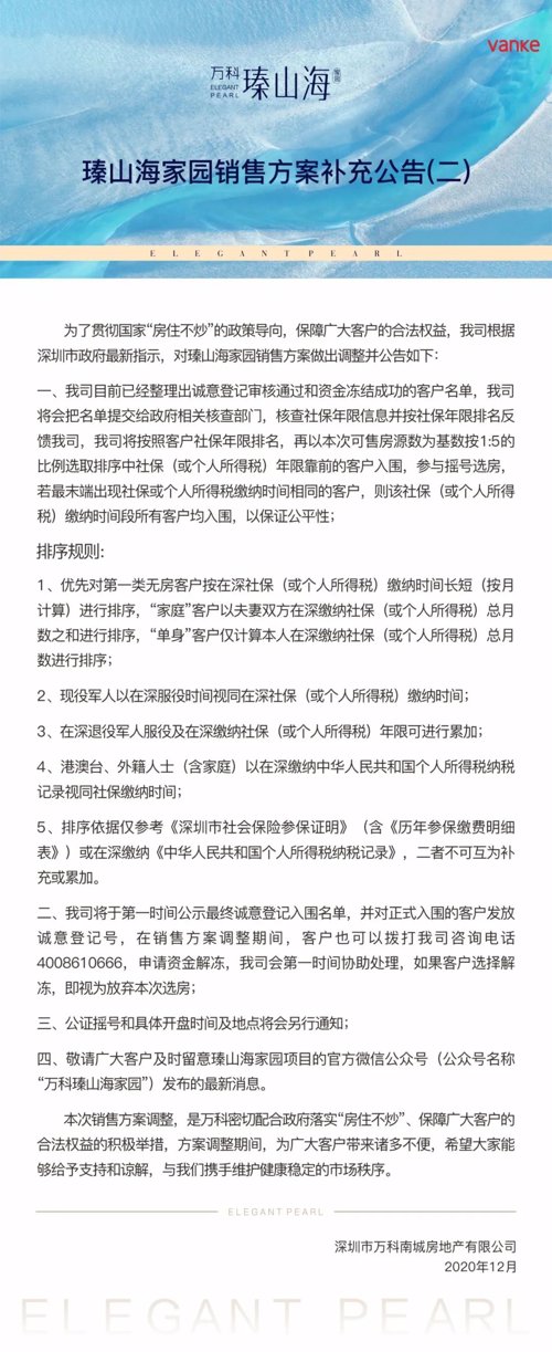
公告称,根据深圳市政府最新指示,万科瑧山海家园销售方案做出调整。公司目前已经整理出诚意登记审核通过和资金冻结成功的客户名单,将会把名单提交给政府相关核查部门,核查社保年限信息并按社保年限排名反馈给公司。万科将按照客户社保年限排名,再以本次可售房源为基数按1:5的比例选取排序中社保年限靠前的客户入围,参与摇号选房。
公告称,公司将第一时间公示最终诚意登记名单,并对正式入围客户发放诚意登记号。在销售方案调整期间,购房者可拨打公司咨询电话申请资金解冻。如购房者申请资金解冻,则视为放弃本次选房。

此前公告提示风险
此前,11月30日,万科瑧山海家园曾发布公告提示购买者市场变化风险、贷款风险。公告称针对深圳“打新热”现象,不排除相关监管部门出台政策,保障“房住不炒”政策落地,并提示代持购房者风险。

万科瑧山海家园
中一套又或”赚“500万
为何万科瑧山海家园频频发布风险提示?和深圳楼市“打新热”离不开关系。
无疑,万科瑧山海家园对于投资客而言,又是一个打新赚钱的好机会。
根据万科瑧山海家园住宅销售方案,该项目可售房源包含260套建筑面积约127-190㎡住宅,及47套建筑面积约21-263㎡商业。采用线下诚意登记-公证摇号-线下选房-线下签约的方式进行销售。
诚意登记办理:11月26日18:00-11月27日9:00-12:00,意向购房人在万科e选房平台提交购房资质证明相关资料,审核通过后缴纳200万/套的诚意登记办理,诚意登记时间截止11月28日18:00。
11月30日上午摇号,下午线下选房,无房优先。
万科瑧山海家园地段优越,位于 南山区前海路与荔海二路交汇处西侧,靠近前海核心区,与地铁9号线怡海站直线距离不足600米,毗邻多条主干道。

此外,项目还背靠南山实验教育集团南海中学,距离荔林小学也仅约300米,拥有不错的教育资源。
而且,项目的居住环境也是非常适宜,周边都是比较成熟的社区,生活氛围浓厚,且距离荔林公园仅有两三百米的步行路程,还有大南山、青青世界等自然休闲场所。

近两年来,项目所在片区可谓是深圳的“网红片区”,是深圳房价涨幅最快的片区之一。作为这个网红片区的网红盘,该楼盘附近的诺德假日花园和鼎太风华的二手房价,已经到达14万、15万一平的水平。


如今,万科瑧山海家园备案均价10.6万/㎡!相较于周边的二手房价差达4万/㎡之多,按照该项目最小的户型127㎡来计算,一套虽然需要近1350万,但相较于该地区二手房价而言,打新一套又是”净赚“500万的好生意。
深圳回应万人抢房
正在查处代持炒房
近期,南山区网红盘华润城润玺一期开盘,最低价格1000万起步的房子,获得有效诚意登记号达到9687个,冻结资金高达339.05亿元!而开盘后,该楼盘1171套房源13个小时全部售罄,收金196亿。为啥千万起步的房子那么火?据悉,由于一二手房价格倒挂,该楼盘中一套最少赚500万,据媒体报道,这吸引不少投资客代持炒房。
对此,11月30日,深圳市住房和建设局局长、党组书记张学凡在接受媒体采访时回应称,政府主管部门高度重视,对媒体反映的代持炒房等情况,正在调查处理中,一旦发现存在违规行为,将依法依规严肃处理。
同时,针对当前一二手房价格倒挂以及媒体反映的代持炒房等情况,政府部门正在研究综合调控政策,坚决打击市场投机炒作行为。
张学凡表示,深圳坚决贯彻落实“房子是用来住的,不是用来炒的”定位,坚决落实中央房地产调控政策,严格执行7月15日出台的“新深八条”规定。深圳将进一步加大住房供应与保障力度,加快构建多主体供应、多渠道保障、租购并举的住房供应和保障体系,努力让市场进一步回归理性,促进我市房地产市场平稳健康发展。
