中国基金报 泰勒 孙晓辉
假疫苗事件持续发酵,热度不减。处于风暴眼的长生生物每天都新的重大事件发生。
大快人心!
长春长生董事长高某芳等15人被刑拘
长春新区公安分局今日晚间发出消息:今天,长春长生生物科技有限责任公司董事长高某芳等15名涉案人员因涉嫌刑事犯罪,被长春新区公安分局依法采取刑事拘留强制措施。目前案件相关工作正在进行中。

基金君在前面几篇稿子提到,董事长高某芳全名叫高俊芳。

而事实上在7月23日,公安机关已对长春长生生物科技有限责任公司生产冻干人用狂犬病疫苗涉嫌违法犯罪立案调查
7月23日15时,长春市长春新区公安分局依据吉林省食品药品监督管理局《涉嫌犯罪案件移送书》,对长春长生生物科技有限责任公司生产冻干人用狂犬病疫苗涉嫌违法犯罪案件迅速立案调查,将主要涉案人员公司董事长高某芳(女)和4名公司高管带至公安机关依法审查。
目前案件相关工作正在抓紧进行中。

深交所对长生生物相关股东所持股份实施限售处理
昨日晚上八点,深交所罕见发布公告做出了限售决定,深交所已对长生生物大股东、董监高所持有的股份进行限售处理。
深交所表示,长生生物因涉嫌信息披露违法违规被证监会立案调查。同日,公司披露公告称,如果公司因前述立案调查事项被监管部门最终认定存在重大违法行为或移送公安机关,根据《深圳证券交易所股票上市规则》的有关规定,公司股票可能被实施退市风险警示、暂停上市或终止上市。
为确保公司相关股东遵守中国证监会《上市公司股东、董监高减持股份的若干规定》、《深圳证券交易所上市公司股东及董事、监事、高级管理人员减持股份实施细则》的规定,深交所已对长生生物大股东、董监高所持有的股份进行限售处理。
长生生物25日停牌一天
26日恢复交易且简称变更为“ST长生”
长生生物今日发布公告,股票简称变更为“ST长生”明日股票停牌
1、长生生物科技股份有限公司股票于2018年7月25日(星期三)开市起停牌一天,于2018年7月26日开市起复牌。
2、公司股票自 2018 年7月26日开市起被实施其他风险警示,公司股票简称由“长生生物”变更为“ST 长生”,公司股票代码仍为“002680”,公司股票交易日涨跌幅限制为 5%。
3、目前除百白破联合疫苗、冻干人用狂犬病疫苗产品被责令停产外,公司其他产品也采取全面停产,目前复产时间不确定。公司生产经营活动受到严重影响且预计在三个月内不能恢复正常。
4、公司董事长、3名公司高管和2名中层人员 带至公安机关依法审查

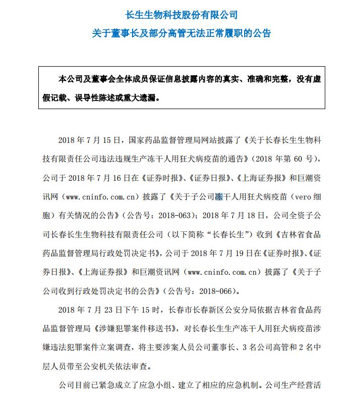
董事长及部分高管无法正常履职
今日长生生物还发布公告称:
2018 年 7 月 23 日下午 15 时,长春市长春新区公安分局依据吉林省食品药 品监督管理局《涉嫌犯罪案件移送书》,对长春长生生产冻干人用狂犬病疫苗涉 嫌违法犯罪案件立案调查,将主要涉案人员公司董事长、3 名公司高管和 2 名中 层人员带至公安机关依法审查。 公司目前已紧急成立了应急小组、建立了相应的应急机制。公司生产经营活动受到严重影响。

兴业证券踩雷
7月20日以来,上证综指连涨三日,累计指数上涨130个点,今日一举收复2900点关口;两市成交额从7月19日的3107.18亿上升到7月24日的4925.31亿元,涨幅超过50%,创逾3个月新高,成交量的上升说明市场人气回暖。
但兴业证券今天却一大早开盘低开5%!

事出反常,兴业证券的“逆市”表现,是由于踩雷处于舆论漩涡中的长生生物。
股价持续暴跌,大股东股份被限售,长生生物事件很快将从医药生物领域波及至金融机构,大股东及董监高质押的股份存在爆仓的风险。
中登公布的数据显示,长生生物股权被质押了28%,其中大部分质押方为兴业证券。
今晚,兴业证券也发布公告称,将评估长生生物大股东、董监高股份限售对公司的影响。

兴业证券公告提到,虞臣潘、张洺豪合计实际质押股份数为1.78亿股,待购回金额6.75亿元。
兴业表示,公司将实时跟踪事态发展,及时评估对公司经 营状况的影响并作出应对。
长生生物的股价颓势难改,并将面临退市风险,不仅如此深交所将对长生生物大股东所持股份实施限售处理的公告又给予一击。
无论长生生物退市还是持续跌停,这些股份都将凶多吉少。基金君真的为兴业证券捏一把汗!
张洺豪按约履行股权质押购回义务可能性小之又小(长生生物董事长高俊芳等4名公司高管被带至公安机关审查),因此兴业证券或将计提该项金融资产减值准备。
根据兴业证券财报,其2017年全年净利润22.58亿元,2018年Q1净利润3.66亿元,若长生生物退市,那么该笔减值或将对其2018年业绩产生重大影响。
长生生物还有21个跌停
今日早盘长生生物开盘一字跌停,迎来第7个跌停。问题疫苗事件爆发后,若以今日跌停价计算,公司总市值为114亿元,问题疫苗事件爆发后,股价在7个交易日内已下跌逾52%,市值蒸发125亿元。
长生生物继续跌停的同时,基金估值也是一调再调。
据东方基金公告称,自2018年7月23日起,对旗下证券投资基金持有的长生生物股票价格进行调整,按照其2017年每股净资产3.96元的价格进行估值。

而据汇添富公告称,自2018年7月24日起,对旗下证券投资基金持有的长生生物股票价格进行调整,按照3.96元的价格进行估值。

与跟该股今日跌停后的价格11.75元相比,相当于打3.4折,另外根据最新公告,长生生物25日停牌,26日恢复交易,并且被ST,股价涨跌幅调整为5%这样算下来,差不多还得21个跌停。

此前,招商基金对旗下证券投资基金持有的长生生物进行估值调整,调整后的估值价格为7.71元/股;博时基金第一次先是下调至14.5元,第二次则是把估值调整到7.71元。即便按7.71元/股的估值计算。
此外,天弘基金、易方达等基金公司也宣布下调长生生物估值。
问题疫苗事件进展
7月23日晚间,习近平主席对吉林长春长生生物疫苗案件作出重要指示指出,长春长生生物科技有限责任公司违法违规生产疫苗行为,性质恶劣,令人触目惊心。有关地方和部门要高度重视,立即调查事实真相,一查到底,严肃问责,依法从严处理。要及时公布调查进展,切实回应群众关切。
7月23日晚间,深交所发文表示,已对长生生物大股东、董监高所持有的股份进行限售处理。
7月23日,长生生物因涉嫌信息披露违法违规被证监会立案调查。
7月23日下午,长春新区公安分局依据吉林省食药监局《涉嫌犯罪案件移送书》对长春长生生物科技有限公司生产冻干人用狂犬病疫苗涉嫌违法犯罪案件立案调查,将主要涉案人员公司董事长高某芳(女)和4名公司高管带至公安机关依法审查。目前案件相关工作正在抓紧进行中。
7月22日深夜,李克强总理就疫苗事件作出批示:此次疫苗事件突破人的道德底线,必须给全国人民一个明明白白的交代。
7月22日,国家药监局负责人通报长生生物子公司长春长生违法违规生产冻干人用狂犬病疫苗案件有关情况。
7月15日,国家药监局会同吉林省局组成调查组进驻企业全面开展调查。7月15日,国家药监局发布了《关于长春长生生物科技有限责任公司违法违规生产冻干人用狂犬病疫苗的通告》。
