【导读】任职不足两年,中加基金总经理李莹离职
中国基金报记者 若晖
继今年7月份新董事长上任之后,中加基金在年末又迎来总经理更迭。
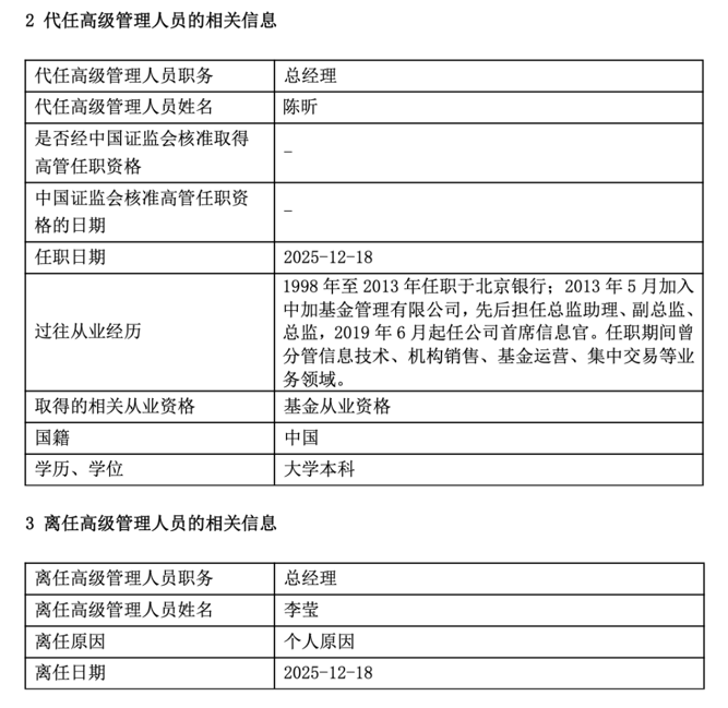
12月19日,中加基金公告称,总经理李莹因个人原因离职,公司首席信息官陈昕代任总经理。
Wind数据显示,中加基金成立于2013年,是一家“银行系”基金公司,北京银行为其第一大股东。中加基金代任总经理陈昕此前任职于北京银行信息技术部,董事长杨琳此前也在北京银行工作多年。截至今年三季度末,中加基金旗下非货基金管理规模超过1100亿元。
中加基金总经理李莹离职
12月19日,中加基金发布高级管理人员变更公告。总经理李莹因个人原因离职,公司首席信息官陈昕代任总经理。

李莹具有北京银行同业票据管理部等多个部门的工作经验,她于2023年8月加⼊中加基金,2024年6月18日被提拔为公司总经理,直至昨日离任。
代任总经理陈昕也具有北京银行工作经验。公开资料显示,陈昕具有大学本科学历,1998年至2013年任职于北京银行信息技术部;2013年5月加入中加基金,历任运营保障部总监助理、副总监、总监;自2019年6月28日起,任中加基金公司首席信息官。
今年下半年,中加基金迎来新任董事长。7月16日,中加基金任命杨琳为新任董事长,原董事长夏远洋因工作安排已于7月15日离职。杨琳是中加基金第四任董事长。
杨琳此前历任北京银行资产管理部总经理助理、副总经理,公司银行部副总经理,党委宣传部部长、品牌管理部(客户体验部)总经理。
非货基金规模超1100亿元
公开资料显示,中加基金成立于2013年3月,是第三批银行系基金公司。公司注册资本为4.65亿元人民币,注册地为北京。
中加基金目前共有六家股东,分别为北京银行(持股比例为44%)、加拿大丰业银行(持股比例为28%)、中国有研科技集团有限公司(持股比例为5%)、北京乾融投资(集团)有限公司(持股比例为12%)、中地种业(集团)有限公司(持股比例为6%)、绍兴越华开发经营有限公司(持股比例为5%)。
据Wind数据统计,截至今年三季度末,中加基金管理的公募基金产品规模为1360.38亿元,行业排名第52名;其中,非货基金规模为1179.45亿元,排在第45位。

从产品结构上看,作为“银行系”基金公司,中加基金规模以固收类产品为主。三季度末债券基金规模达到1144.52亿元,在非货基金规模中占比超过97%。
或是受到业务骨干离职影响,中加基金旗下债券基金规模有所缩水。去年6月28日,中加基金总经理助理兼固定收益部总监闫沛贤离职,同时卸任包括中加纯债基金等多个基金的基金经理职务。在他离职之后,中加纯债基金规模从去年二季度末的181.70亿元下降至今年三季度末的61.69亿元。
如何做大权益基金规模是摆在中加基金面前的挑战。Wind数据显示,截至三季度末,中加基金成立了20只偏股混合型、偏债混合型、灵活配置型基金,其中,有半数基金规模不足1亿元。
今年以来,中加基金也在大力发展指数基金。截至12月18日,中加基金今年成立的6只新基金中,有3只是指数基金。
编辑:晨曦
校对:王玥
制作:舰长
审核:许闻
注:本文封面图由AI生成
《中国基金报》对本平台所刊载的原创内容享有著作权,未经授权禁止转载,否则将追究法律责任。
授权转载合作联系人:于先生(电话:0755-82468670)
