【导读】*ST苏吴触及重大违法强制退市情形,自11月26日开市起停牌
中国基金报记者 闻言
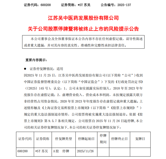
11月25日晚间,*ST苏吴发布公告称,中国证监会出具的《行政处罚决定书》,认定公司及相关当事人存在三项违法事实,导致公司触及重大违法强制退市情形。

同一天,*ST苏吴收到上海证券交易所下发的《关于拟终止江苏吴中医药发展股份有限公司股票上市的事先告知书》《关于对江苏吴中医药发展股份有限公司、实际控制人暨时任董事长钱群山及有关责任人予以纪律处分的决定》。
*ST苏吴计划自11月26日开市起停牌。11月25日收盘,*ST苏吴股价报1.24元/股,涨幅达5.08%,总市值为8.81亿元。

监管明确三项违法事实
公告显示,11月25日,*ST苏吴及相关当事人收到中国证监会出具的《行政处罚决定书》,明确*ST苏吴及相关当事人存在三项违法事实:
一是未如实披露实际控制人,2018年至2023年年报存在虚假记载。
二是虚增营业收入、营业成本和利润,2020年至2023年年报存在虚假记载。
三是未按规定披露关联方非经营性占用资金情况,2020年至2023年年报存在重大遗漏。
比如,2018年2月,*ST苏吴的控股股东发生股权变更后,钱群山成为*ST苏吴的实际控制人,但是在2018年至2023年的年报中,*ST苏吴披露的实际控制人是钱群英,存在虚假记载。
《行政处罚决定书》显示,根据当事人违法行为的事实、性质、情节与社会危害程度,依据《中华人民共和国证券法》第一百九十七条第二款的规定,中国证监会决定对*ST苏吴责令改正,给予警告,并处以1000万元罚款。
同时,中国证监会决定对钱群山、钱群英、陈颐、孙曦、骆啸给予警告,并处以罚款合计2050万元。
此外,中国证监会决定对钱群山采取10年证券市场禁入措施,主要是钱群山作为*ST苏吴的实际控制人、董事长、高级管理人员,组织、指使实施案涉事项,行为恶劣,情节较为严重。
上海证券交易所指出,根据《行政处罚决定书》查明的事实,*ST苏吴及钱群山在信息披露、规范运作方面,有关责任人在职责履行方面存在多项违规行为。
上海证券交易所决定,对*ST苏吴及钱群山、钱群英、陈颐、孙曦、骆啸予以公开谴责,并公开认定钱群山10年内不适合担任上市公司董事、监事、高级管理人员,3年内不接受钱群山及其控制的其他发行人提交的发行上市申请文件。
触及重大违法强制退市情形
或将面临投资者索赔
公告显示,由于*ST苏吴收到中国证监会下发的《行政处罚决定书》,认定*ST苏吴及相关当事人存在三项违法事实,触及《上海证券交易所股票上市规则》(以下简称《股票上市规则》)规定的重大违法强制退市情形。
*ST苏吴公告称,公司股票将被实施重大违法强制退市。依据《股票上市规则》第9.5.7条的相关规定,公司股票自11月26日开市起停牌。

根据《股票上市规则》的有关规定,*ST苏吴的股票被上海证券交易所作出强制终止上市的决定后,将于自公告终止上市决定之日的后5个交易日届满的次一交易日复牌,进入退市整理期交易,并在股票简称前冠以“退市”标识。
*ST苏吴公告称,退市整理期的交易期限为15个交易日。退市整理期届满后的5个交易日内,上海证券交易所将对公司股票予以摘牌,公司股票将终止上市。
有关律师向记者表示,上市公司因财务造假退市,投资者可以通过参与先行赔付的方式维护合法权益,后续也可以通过和解、调解以及提起诉讼等方式维权。
近年来,相关部门在严厉打击上市公司财务造假乱象时,同步提升投资者保护力度。
一是在上市公司因涉嫌信息披露违规被中国证监会立案调查,并且面临退市风险时,民事赔偿便在有关部门的支持下逐步启动;二是先行赔付、行政执法当事人承诺制度的推出,为投资者维权提供保障。
5月15日,最高人民法院与中国证监会联合印发的《关于严格公正执法司法服务保障资本市场高质量发展的指导意见》明确,依法支持相关市场机构与个人运用先行赔付、行政执法当事人承诺等制度工具,及时向投资者进行赔偿,并且畅通先行赔付主体通过诉讼程序向其他责任人追偿渠道,以提升相关主体先行赔付的意愿。
编辑:江右
校对:纪元
制作:舰长
审核:陈墨
注:本文封面图由AI生成
《中国基金报》对本平台所刊载的原创内容享有著作权,未经授权禁止转载,否则将追究法律责任。
授权转载合作联系人:于先生(电话:0755-82468670)
